Download PDF

Download Word

Klaus Goergen

Wie wird Moral begründet?

 

Inhalt:

1. Vormerkungen, Literatur, Überblick über Materialien

2. Zur Einführung: "Eine kurze Geschichte der Moralbegründungen"

3. Übungstexte zu den Grenzen des Utilitarismus

4. Materialien zu Einstieg, Überblick und Problematisierung

5. Materialien zum Kontraktualismus

6. Materialien zur Diskursethik

7. Materialien zur postmodernen Ethik

8. Materialien zu moralischen Gefühlen

 

1. Vorbemerkungen

Anders als im bisherigen Lehrplan, der die Einführungen in die philosophische Ethik nach personalen, historischen und Ansatz spezifischen Gesichtspunkten gliederte und auf drei Schuljahre verteilte, konzentriert der neue Lehrplan die Fragestellung auf die Moralbegründung im systematischen und engeren Sinne. Im Zentrum steht somit die Frage nach den verschiedenen empirischen, anthropologischen, kognitiven und nonkognitiven Fundierungen von Moral.

Die Fokussierung auf die Begründungsfrage – und dabei sind alle gängigen 'Kandidaten': Gott, die Natur, die Vernunft, der Wille, das Glück, die Sprache, die Empathie im Unterricht behandelbar – ermöglicht eine für Schüler relevante, durchsichtige und einheitliche Fragestellung in der Lehrplaneinheit. Zudem können klassische und aktuellere Ansätze der Moralbegründung im unmittelbaren Kontrast oder in ihrer Fortentwicklung thematisiert werden.

Literaturempfehlungen – wissenschaftliche Literatur

Die folgenden Hinweise konzentrieren sich auf neuere Arbeiten, die entweder die Frage nach der

Moralbegründung insgesamt thematisieren oder die einzelne aktuellere Ansätze der Moralbegründung

enthalten. Die Literaturhinweise zur LPE 8 im Anhang des Lehrplans benennen Standardwerke auch zu den klassischen Ansätzen.

- Kurt Bayertz, Hrsg., Warum moralisch sein?, Paderborn 2002.

(Der Sammelband stellt, nach einer Einleitung, die einen knappen analytischen Überblick über Fundierungsansätze bietet,

historische und aktuelle Texte zusammen, die Moralbegründungen aus deontologischer, kontraktualistischer, utilitaristischer und pragmatischer Perspektive bieten. Die skeptischen Positionen kommen dabei ausgiebig zu Wort. Das Spektrum reicht von Platon über Apel und Hare bis Bernard Gert (1998)

- Marcus Düwell, Christoph Hübenthal, Micha H. Werner, Hrsg, Handbuch Ethik, Metzler-

Verlag, Stuttgart, Weimar 2002. S. 1-242.

(Das Handbuch bietet im ersten Teil einen fundierten Überblick über metaethische und normativ-ethische Theorien von

Aristoteles bis Gadamer. Die einzelnen Essays zu den teleologischen und deontologischen Ansätzen sind mit ausführlichen

Literaturhinweisen versehen. Der Schwerpunkt liegt bei den kognitivistischen Ansätzen, der angelsächsische Pragmatismus

und die französischen Postmodernen bleiben weitgehend ausgeblendet. Dennoch bietet dieses Handbuch bislang die

konzentrierteste Einführung in Fragen der Moralbegründung.)

- Konrad Ott, Moralbegründungen zur Einführung, Junius-Verlag, Hamburg 2001.

(Diese Monographie bietet in fünf Kapiteln Einführungen in die Kantische Ethik, den Utilitarismus, den Kontraktualismus, den modernen deontologischen Ansatz von A. Gewirth sowie die Diskursethik. In drei einführenden Kapiteln werden allgemeine Fragen der Moralbegründung und –begründbarkeit angesprochen. Die Arbeit argumentiert streng formalistisch und rationalistisch, der Autor bekennt sich abschließend zur epistemischen Überlegenheit der Diskursethik über andere normative Ansätze.)

- Ernst Tugendhat, Aufsätze 1992-2000, Suhrkamp-Verlag, Frankfurt/M. 2001.

(In zwei Aufsätzen: "Was heißt es, moralische Urteile zu begründen" (S. 91-108) und "Wie sollen wir Moral verstehen" (S.

163-184) diskutiert Tugendhat Möglichkeiten und Grenzen der Moralbegründung und entwickelt sein eigenes Konzept eines "symmetrischen Kontraktualismus")

- Ernst Tugendhat, Vorlesungen über Ethik, Suhrkamp-Verlag, Frankfurt/M. 1993.

(Die Vorlesungen behandeln und kritisieren unter vernunftkritischen Aspekt u.a. die klassischen Ansätze von Kant,

Schopenhauer, Aristoteles sowie den Kommunitarismus MacIntyres und die Diskursethik. Die Vorlesung über die

Diskursethik enthält Tugendhats bekannte Einwände gegen diesen Ansatz.)

- Zygmunt Bauman, Postmoderne Ethik, Hamburger Editionen, Hamburg 1995.

(Die einzige Monographie zur postmodernen Ethik, die deren Prämissen und Prinzipien in leicht verständlicher Sprache im

Überblick darstellt. In der Einleitung werden die Grundpositionen postmoderner Ethikkritik und Moralbegründung in sieben Thesen knapp zusammengefasst. Erkenntnistheoretisch orientiert sich die Arbeit an den Schriften von E. Lévinas.)

- Jean-Francois Lyotard, Postmoderne Moralitäten, Passagen-Verlag, Wien 1993.

(Die Aufsatzsammlung enthält Bruchstücke der postmodernen Ethik Lyotards. Insbesondere der Abschnitt über

"Systemphantasien" (S. 65-104) lässt die kritische Position des Autors zu gängigen Moralbegründungen erkennen.)

- Emmanuel Lévinas, Ethik und Unendliches, Edition Passagen, Wien 1996.

(Im Gespräch mit Ph. Nemo entwickelt Lévinas seine Moralbegründung aus der Verantwortung für den Anderen: Die eigene Subjektivität, die Selbstfindung ist erst in der völligen Selbstlosigkeit und der Hinwendung zum Anderen zu erlangen, S. 64-79)

- Richard Rorty, Wahrheit und Fortschritt, Suhrkamp-Verlag, Frankfurt/M. 2000.

(Im zweiten Teil der Arbeit "Moralischer Fortschritt: Für integrativere Gemeinschaften" (S. 241-354) stellt Rorty das

pragmatische Programm einer Moralbegründung in mehreren Schritten vor. Der Skeptizismus gegenüber vernunftgestützten Fundierungsversuchen führt zum Bekenntnis einer empathiegestützten Erweiterung von Loyalitäten zur Durchsetzung einer Menschenrechtskultur durch sozialen Fortschritt)

- Wolfgang Kuhlmann, Sprachphilosophie, Hermeneutik, Ethik, Würzburg 1992.

(Hier wird eine "Begründung der Diskursethik" (S. 164-175) in leicht verständlicher und konzentrierter Form geliefert, wie

man sie bei den Hauptvertretern Apel und Habermas nicht findet. Im vorhergehenden Abschnitt des Buchs – "Ethik und

Rationalität" (s. 150-163) wird die Diskursethik in fünf Thesen anderen Begründungsansätzen entgegengestellt. )

Literaturempfehlungen – didaktische Literatur

Die klassischen Ansätze: antike eudaimonistische Ethik, der Kontraktualismus Hobbes', der Utilitarismus Benthams und Mills, der Kantianismus sowie die Schopenhauersche Mitleidsethik sind in den neueren Ethik-Schulbüchern gut dokumentiert.

Neben dem dreibändigen Standardwerk des Stam-Verlags, dem Lehr- und Arbeitsbuch von Schwoerbel, Frericks, Richter, Vollmar (Köln 1994) sind besonders die folgenden Schulbücher für die Behandlung der Lehrplaneinheit zu empfehlen:

- Jörg Peters, Bernd Rolf: Ethik aktuell, Texte und Materialien zur Klassischen und An-

gewandten Ethik, C.C. Buchner Verlag, Bamberg 2002.

(Der Band orientiert sich im ersten Teil - "Klassische Ethik" – eng an der Fragestellung der Lehrplaneinheit, er enthält

zahlreiche originelle Texte und Beispiele sowie die verschiedensten methodischen Zugänge zur Frage-stellung. Ein

"Methodenüberblick" ist vorangestellt. Auch die Diskursethik wird ausführlich dargestellt, am Beispiel erläutert und kritisiert.)

- Eva Jelden, et. al, Projekt Leben. Ethik für die Oberstufe, Klett-Verlag, Leipzig 2001.

(Der Band enthält im 4. Teil – "Grundpositionen ethischen Argumentierens" – eine Darstellung der klassischen Ansätze von Sokrates bis Schopenhauer sowie knappe Einführungen in aktuelle Ansätze: Diskursethik, Kommunitarismus, Postmoderne)

- Hermann Nink, Hg, Standpunkte der Ethik, Schöningh-Verlag, Paderborn 2000.

(Der Band bietet im ersten Kapitel – "Grundlegung der Ethik" – unter der Fragestellung: "Wie lässt sich Moral begründen?"

(S. 49-125) Materialien zu den klassischen und modernen Begründungsansätzen. Allerdings sind die Zusammenhänge nicht stets plausibel: Sokrates und Habermas unter dem Aspekt der Diskursethik zu verbinden greift zu kurz.)

- Günther Bien, Hans Jürgen Busch, Grundpositionen philosophischer Ethik, 21 Arbeitsblätter

mit didaktisch-methodischen Kommentaren, Sekundarstufe II, Klett-Verlag, Stuttgart 1997.

(Das Materialienheft stellt historische und aktuelle Quellentexte zur Begründung von Moral von Sokrates bis Habermas und von Hobbes bis Frankena zusammen, die als Kopiervorlagen für den Unterricht gut geeignet sind. In einem didaktischen Kommentar werden Fragestellungen und Arbeitsaufträge zu den Texten formuliert und die Texte knapp erläutert. Der Schwerpunkt liegt allerdings bei den klassischen Positionen.)

- Uwe Gerber et. al., Hg., ethisch urteilen, moralisch handeln, Materialien für die Sekundarstufe

II, Diesterweg-Verlag, Frankfurt/M. 2002. ( Schülerband, 65 S., Lehrerband 16 S. )

(Die beiden Hefte enthalten Materialien, Texte, Bilder, Karikaturen zu den Begründungsansätzen, geeignet besonders für

Einstiege ins Thema. Der Schwerpunkt liegt auch hier bei den klassischen Ansätzen)

- Roland W. Henke, u.a., Zugänge zur Philosophie. Grundband für die Oberstufe, Cornelsen-

Verlag, Berlin 2001³.

(Der dritte Abschnitt des Werks: "Probleme des menschlichen Handelns" bietet auf 90 Seiten einen detaillierten und

materialreichen Überblick über klassische und neuere Ansätze von Aristoteles bis Habermas.)

- Ethik und Unterricht (E&U) Heft 2, 1994: Diskursethik, Diesterweg, Frankfurt/M. 1994.

(Eine gute und leicht lesbare Einführung in die Diskursethik bietet K. Ott in diesem Heft; für den Unterricht verwendbar ist der – anspruchsvolle – Versuch von H. Thomas und H. Würger, eine diskursethische Letzt-begründungsdiskussion im Unterricht zu führen. Die Unterrichtseinheit ist in diesem Heft dokumentiert.)

Zu den Materialien

Den Materialien für den Unterricht vorangestellt ist ein kurzer Überblick über die Geschichte der

Moralbegründungen.

Da alle klassischen Begründungsansätze gut dokumentiert sind, (s.: didaktische Literatur) können sich die folgenden Materialien zur LPE 8 , mit einer Ausnahme, die vorangestellt ist, auf vier Schwerpunkte beschränken:

M1: an vier Fällen können in Kleingruppenarbeit Möglichkeiten und Grenzen utilitaristischer

Argumentation diskutiert werden. Die Beispielfälle sind sukzessiv so angelegt, dass ein hedonistisches Kalkül immer weniger ethisch vertretbar ist. Das Arbeitsblatt eignet sich als Übergang von einer utilitaristischen zu einer deontologischen Argumentation.

M2-M9 bieten unterschiedlich schwierige Einstiegsvarianten in das Thema Moralbegründung. Die Texte können alternativ oder auch – selektiv - ergänzend im Unterricht verwendet werden.

M10-M12 ermöglichen eine Diskussion aktueller Ansätze des Kontraktualismus. Nach einem

Einführungstext, M8, finden sich zwei neuere Texte Tugendhats, M9, M10, die Vorzüge und Kritik des Kontraktualismus aus heutiger Sicht darstellen. Die Texte können die klassischen Texte zu Hobbes, Locke oder Rawls, die sich in allen Schulbüchern finden, ergänzen.

M13-M17 stellen, nach einem Einleitungstext zur Diskursethik, Materialien zur Behandlung der

Diskursethik im Unterricht zusammen.

M18-M23 stellen, nach einem Einleitungstext zur postmodernen Ethik und einem Modell zu deren

Quellen, Materialien zur Darstellung und Kritik postmoderner bzw. pragmatischer Ethik im Unterricht zusammen.

M24-M27 sind Arbeitsblätter, die als Einstiege zur Behandlung nonkognitiver Ansätze geeignet sind.

Von Hume und Schopenhauer bis zum Pragmatismus, der Care-Ethik oder dem Neoaristotelismus bei M. Nussbaum spielen moralische Gefühle in zahlreichen Begründungsansätzen eine zentrale Rolle. Für einen phänomenologischen Einstieg in diese Ansätze bietet sich ein systematisierter Überblick über das Spektrum moralischer Gefühle an. Dazu können M24 oder M25 alternativ verwendet werden, um das Arbeitsblatt M26 dergestalt ausfüllen zu lassen, wie es in M27 dargeboten wird.

 

2. Eine kurze Geschichte der Moralbegründungen

 

Moral, das ist, wenn man moralisch ist.

Versteht Er? Es ist ein gutes Wort.

(Georg Büchner, Woyzeck)

 

Was die Gewalt für das Recht, das ist die Begründung für die Moral. Ihre Gültigkeit ist ihre einzige Stütze, eine

Moral, die ihren Geltungsanspruch nicht begründen kann, darf auf Befolgung nicht hoffen. Soweit sind sich

(beinahe) alle einig.

Aber fast alles, was mit der Begründung von Moral zu tun hat, ist umstritten:

Ob sie überhaupt begründet werden darf, kann, oder muss: Schon die schiere Frage: 'Warum soll ich moralisch

sein?' halten manche für verwerflich "schon im Zweifel liegt die Untat", sagt Cicero dazu.1

Andere, wie Prichard, halten die Frage für sinnlos, weil sie sich entweder zirkulär beantwortet, oder falsche, weil außermoralische, Gründe angeführt werden.2 Wieder andere halten sie für bedeutungslos, weil moralisches

Verhalten in praxi nicht von der Begründung von Moral abhängt. "Die Vorstellung, dass es Jack the Ripper oder Adolf Hitler nur an guten Begründungen dafür gefehlt hat, moralisch zu sein, ist ziemlich grotesk."3, sagt K. Bayertz.

Umstritten ist ferner, womit Moral begründet werden kann, - hier heißen die wichtigsten Kandidaten: Gott, das

Glück, die Vernunft, Natur, Wille, Gefühl und Sprache. Umstritten ist schließlich, für wen die Begründung gelten soll: für alle, wie die Universalisten oder für einige, wie die Relativisten glauben.

Nun lassen sich die Moralbegründungen unter verschiedensten Aspekten betrachten. Die 'deutsche'

Betrachtungsweise, die auch dem früheren Lehrplan zu Grunde lag, stellt eine Mischung aus historischer,

systematischer und personenorientierter Abfolge dar: die antiken Glücksethiken stehen historisch vor dem

Kontraktualismus Hobbes', der moderne Kommunitarismus rangiert systematisch vor der Diskursethik, Kants Ethik wird personenorientiert nach jener J.S. Mills betrachtet. Im Hintergrund ahnt man eine 'pyramidalische'

Betrachtung, ähnlich jener, wie sie lange Zeit dem Kanon deutscher Literaturgeschichte mehr oder minder explizit zu Grunde lag: Alles strebt zu Goethe bzw. Kant hin, danach geht es – literarisch bzw. ethisch – bergab.

Aber man muss, um ein Wort Nietzsches zu variieren, schon Deutscher sein, um zu glauben, jene

Moralbegründung sei die beste, die uns am meisten fordert. Im Allgemeinen gelten eher jene Begründungen für

die stärksten, die mit den schwächsten Prämissen am meisten erklären.

Und es sind auch ganz andere Betrachtungsweisen denkbar. In der angloamerikanischen Tradition wird die

Fundierungsdebatte seit Mitte des 19. Jhds. unter dem Schlagwort 'why be moral?' geführt, die Trennungslinie läuft hier eher zwischen den 'Glücksverächtern', Sokrates, Kant, Schopenhauer, Nietzsche und den 'Glücksgönnern' , Aristoteles, Epikur, Mill, Hare, Nussbaum.

Oder es wird danach unterschieden, wer durch die Moralbegründung überzeugt werden soll:

Der reine Amoralist, der als 'Trittbrettfahrer' jede Moralbegründung akzeptiert, solange sie von ihm selbst kein

moralisches Verhalten fordert; der "rationale Egoist", der einsieht, dass er von anderen nur erwarten kann, was er selbst zu bieten bereit ist; oder der reine Rationalist, der einsieht, dass es vernünftig ist, moralisch zu sein.

Denkbar wäre auch eine Aufteilung in Begründungen 'von innen' und 'von außen'.

Von innen: Es gibt eine Kraft, eine Anlage, eine typisch menschliche Eigenheit, etwas Ererbtes oder Erlerntes, die uns zu moralischem Verhalten disponieren. Seien es Vernunft und freier Wille, bei Kant, Mitleidsfähigkeit oder Achtsamkeit, bei Schopenhauer oder Carol Gilligan, Sprache als Verständigungsmittel, bei Habermas und Apel, die Intuition von Werten, bei Scheler, die Fähigkeit zu Phantasie und Liebe, bei Martha Nussbaum, das Geworfen-Sein in Verantwortung, bei Sartre oder gar ein angeborener Altruismus, wie ihn die biologische Anthropologie gelegentlich behauptet.

Von außen: Unsere Lage als gesellschaftliche Wesen, mit anderen, unser Angewiesensein auf andere, unsere

moralische Sozialisation durch andere, unsere Antizipation von Sanktionen durch ein bestimmtes Verhalten

gegenüber anderen, unser Wunsch von anderen respektiert und gut behandelt zu werden, nötigen uns zu

moralischem Verhalten. Solche Begründungen 'von außen' verbinden dann antike Tugendethik und

Kommunitarismus mit dem Utilitarismus, dem Kontraktualismus, dem amerikanischen Pragmatismus und einer

postmodernen 'Ethik des Anderen' bei Lévinas.

Die Beispiele zeigen: verschiedene Darstellungsarten von Moralbegründungen lassen sich begründen.

Was die Vermittlung von Moralbegründungen im Schulunterricht anbelangt, scheint es sinnvoll, die didaktisch

formulierte Frage, "wie wird Moral begründet?" in einem engeren Sinne systematisch zu beantworten, d.h., nicht auch noch zu fragen: 'wann und warum hat wer Moral begründet', sondern sich wirklich auf jene Grundannahmen und Argumentationen zu konzentrieren, in denen sich die Moralbegründungen unterscheiden.

In wissenschaftstheoretischer Hinsicht stehen Begründungsfragen sicher am Anfang oder hinter allen Einzelfragen von normativer oder angewandter Ethik; in didaktischer Hinsicht sollten sie als eine Frage neben anderen – etwa jenen nach Gerechtigkeit oder Freiheit - behandelt werden.

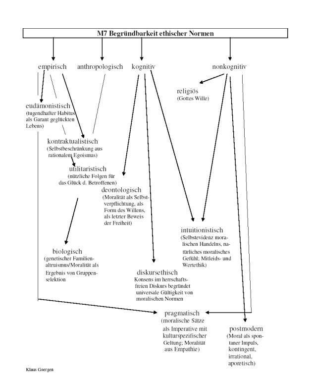
Im dargelegten Sinne etwa lassen sich vier allgemeine Begründungsweisen unterscheiden,

empirische, anthropologische, kognitive, non-kognitive, die ich in einem kurzen Überblick, darstellend und

kritisierend, in Erinnerung rufen möchte. Ich will damit den Rahmen dessen abstecken, was eine Behandlung von Begründungsfragen im Unterricht leisten könnte.

Die älteste, manche sagen, die eigentliche, die einzig ehrliche und glaubwürdige ist die religiöse Moralbegründung.

Sie beruht auf doppelter Sanktion: Verheißung und Verdammnis: Himmel und Hölle, Nirvana und Reinkarnation, je nach tugend- oder lasterhaftem Verhalten.

Der "Vater im Himmel" ist durchaus wörtlich zu nehmen. Die erste moralische Instanz, die Eltern, wird in den

Himmel verlängert, die moralischen Prädikate bleiben beim Gläubigen an ein Subjekt gebunden. Das meint :

Anthropomorphismus von Moralität.

Der große Vorteil: die moralische Verpflichtung (und Begründung) ist unhintergehbar im Über-Ich verankert, die transzendente Autorität erlaubt keine Ausnahmen vom moralischen Handeln. "Der liebe Gott sieht alles" – für Tilman Moser der schrecklichste Satz seines Lebens.4

Aber: "Gott ist tot...Wir haben ihn getötet, ihr und ich. Wir alle sind seine Mörder. Aber wie haben wir das

gemacht? Wie vermochten wir das Meer auszutrinken? Wer gab uns den Schwamm, um den ganzen Horizont

wegzuwischen? Was taten wir, als wir die Erde von ihrer Sonne losketteten? Gibt es noch ein Oben und ein Unten?

Irren wir nicht wie durch ein unendliches Nichts?..."5

- Nietzsches apokalyptische Metaphorik zeigt: er weiß um die gewaltigen moralischen Folgen des Verlusts von

Religiosität, sieht das moralische Vakuum, das der Tod Gottes zeitigt, und glaubt zugleich mit dem Verlust einer jenseitigen Moralbegründung sei alle Moralbegründung hoffnungslos.

Das begründungstheoretische Vakuum, das durch die fundamentale Religionskritik seit dem 18. Jhd. in Europa

entsteht, wird nun, nicht zufällig im unmittelbaren Anschluss daran, von säkularen Begründungen neu zu füllen

versucht: Benthams und Kants Fundierungen müssen auch auf dem Hintergrund der Religionskritik ihrer Zeit

gesehen werden.

Allerdings: antike säkulare Ethiken haben einen anderen Ursprung:

Man kann sie als empirisch begründet bezeichnen, weil sie Moral als empirisches Mittel zu einem konkreten

empirischen Zweck verstehen:

Glückseligkeit, eudaimonia, ist für das 'zoon politicon' nur erreichbar, wenn es sich in der Polis tugendhaft verhält.

Moral wird in antiker Tugendethik als Garant geglückten Lebens in der Gemeinschaft begründet. Die Bandbreite reicht von Zenon bis Epikur, je nachdem, welche Rolle dem Glück im Verhältnis zur Tugend zugesprochen wird:

Für Platon und die Stoa gilt der Vorrang der Tugend, sie ist nicht nur notwendige, sondern auch hinreichende

Bedingung für das Glück. Nur wer seine unmittelbaren Glücksbegierden in Askese und Apathie zurückstellen kann, erlangt die höhere Glückseligkeit der Ataraxia, der Unerschütterlichkeit. Epikur dreht das Verhältnis um: wer seinem – allerdings wohldosierten, gemäßigten – Glücksverlangen nachgibt, der lebt tugendhaft. Aristoteles gelangt zu einer mittleren Position durch die Politisierung der Glücksverheißung: Das subjektive Glücksstreben ist erstes, notwendiges, aber nicht hinreichendes Ziel für ein geglücktes Leben in der Polis. Dazu bedarf es, wie uns die Vernunft sagt, der sittlichen Tugenden. Arete und logos sind autonome Entitäten, aber sie bleiben auf das letzte Ziel des Glücks ausgerichtet.

Der Kontraktualismus, auf Hobbes zurückgehend, kann als Bindeglied zwischen einer antiken Tugendethik und dem modernen Utilitarismus verstanden werden. Auch er argumentiert empirisch. Moralisches Verhalten begründet sich für den rationalen Egoisten aus der Notwendigkeit, den Übeln des Naturzustands zu entrinnen. Weil ich von den Anderen erwarte, dass sie sich an Normen halten, denn nur so ist mein Leben und Eigentum geschützt, muss ich – notgedrungen – mich auch an diese Normen halten. Die gegenseitige Verpflichtung wird im fiktiven Vertrag, dem Kontrakt, festgelegt. Bei Hobbes schließen die Untertanen diesen Vertrag mit dem Herrscher, dem Leviathan, der sich dafür verpflichtet, ihre Sicherheit zu schützen; im modernen Kontraktualismus wird der Vertrag als wechselseitiger zwischen den souveränen Bürgern verstanden. Ein aufgeklärter, symmetrischer Kontraktualismus gilt heute vielen als letzte, verbliebene Fundierungsmöglichkeit von Moral, nachdem alle Hoffnungen auf eine Begründung durch Vernunft, Natur und Empathie im Schwinden sind. Aber der Kontraktualismus sieht sich mit vier Einwänden konfrontiert:

- der Mensch wird als individualistische Monade gesehen, losgelöst von allen, in Wirklichkeit von klein auf

anerzogenen, sozialen Bezügen und Verpflichtungen. Die vorgestellte Situation: dass sich ein Einzelner überlegen kann, ob er den Naturzustand verlassen will, und wenn ja, unter welchen Bedingungen, entspricht nicht der Lage, in der sich reale Menschen sozial vorfinden.

- der angenommene Egoismus übersieht den spontanen, auf Sympathie oder Empathie beruhenden Altruismus.

Dieser nicht-normative Altruismus ist aber in Wirklichkeit Quelle der meisten moralischen Handlungen.

- Damit eng verwandt ist der dritte Einwand. Der Kontraktualismus kann weder Entstehung noch Wirkung des

moralischen Gewissens erklären, ohne sich selbst aufzuheben: wer eine innere Instanz ausgeprägt hat – warum

auch immer – die ihm sagt, wie er sich moralisch zu verhalten hat, der braucht keinen Kontrakt.

- Schließlich: der Kontraktualismus beantwortet nur die Frage: 'warum soll man moralisch sein?', nicht die Frage: 'warum soll ich moralisch sein?' Dem Egoisten wird als beste Möglichkeit jene erscheinen, in der sich alle anderen an den Kontrakt halten, nur er selbst nicht. Das Problem des moralischen 'Trittbrettfahrers' ist innerhalb des Kontraktualismus nicht zu lösen.

Auch der Utilitarismus argumentiert im einzelnen anders als die antike Tugendethik:

- er hat keinen Apriori-Begriff des Guten oder Gerechten.

- er kennt keine Universalien: "Menschenrechte sind Unsinn auf Stelzen" sagt Bentham.

- nur Lustmaximierung und Unlustvermeidung gelten als Handlungszwecke.

- Der größte Vorteil gegenüber den antiken Tugendethiken liegt darin, dass die Begründung auf eine einzige,

unmittelbar evidente, mit der Natur des Menschen zweifelsfrei vereinbare Größe, das Luststreben, reduziert wird. Damit scheinen die Probleme des Intuitionismus und Relativismus behoben.

Dennoch: verbunden mit antiker Glücksethik wie dem Kontraktualismus bleibt der Utilitarismus über die konkrete Zweckbezogenheit (telos) von moralischem Handeln.

Der Utilitarismus begründet Moralität mit den nützlichen Folgen von Handlungen. Was gut ist, erweist sich somit erst a posteriori: wenn es dem größeren Glück einer größeren Zahl dient. Das Problem, subjektive und allgemeine Glückssteigerung in Einklang bringen zu müssen, wird dadurch gelöst, dass sie für identisch erklärt werden: Es sei, sagt J.S. Mill, "eine psychologische Tatsache, dass, etwas für allgemein wünschenswert zu halten und es für lustvoll zu halten, ein und dasselbe ist"6

Nun mag das noch zu Mills Zeit plausibel gewesen sein, denkt man an Ausbeutung, Kinderarbeit und Verelendung im Frühkapitalismus. Aber heute gilt das leider nicht mehr: 'Tempo 100' und Mülltrennung sind zwar durchaus allgemein wünschenswert, aber lustvoll leider nicht. Die Glücksverheißung für den einzelnen und für die Allgemeinheit – das ist ja das Dilemma jeder ökologischen Utopie in der "Risikogesellschaft" – fallen auseinander. Letztlich sind alle empirischen Fundierungen als Begründungsversuch von Moral logisch widersinnig: Was an Erfahrung und Erwartung von Nutzen gebunden ist, kann nicht – rückwärts – ein Mittel als Zweck begründen. Wenn moralisches Verhalten zum Mittel wird - um in der Polis glücklich leben zu können, um dem Naturzustand zu entkommen, um den allgemeinen Nutzen zu maximieren - kann es als Zweck nicht begründet werden. Ein austauschbares Mittel kann keine allgemeine Gültigkeit beanspruchen.

Das Beispiel Gentechnologie zeigt: wer hier utilitaristisch argumentiert, wie die meisten Befürworter, dessen

Positionen haben kurze Halbwertszeiten, sie werden hinfällig, sobald sich ein neuer Nutzen für eine größere Zahl kalkulieren lässt.

Damit wird deutlich, es gibt keinen inhärenten Maßstab in empirischen Begründungen , um bestimmte Mittel

(z.B. Folter, Mord) als zweckdienlich auszuschließen. Der Zweck heiligt jedes Mittel. Empirische Begründungen sind, so Hans Krämer "Bankrotterklärungen der Moral"7

In Kants Sprache: empirische Begründungen sagen als "hypothetische Imperative" nur etwas über die "Legalität" von Handlungen, aber nichts über deren "Moralität".

Das ist der Hintergrund für Kants deontologische Begründung.

Moralität wird bei ihm doppelt begründet:

Einmal durch die Kritik an allen bisherigen empirischen Begründungen:

Solange mein Handeln ziel- oder zweckgerichtet ist: das gute Leben, der größte Nutzen etc. ist es nicht wirklich

frei, sondern innerlich oder äußerlich vorbestimmt. Alle Inhalte von Willensentscheidungen legen den freien

Willen an die Kette seiner Zwecke. Alle Imperative, die ich mir setze, stehen unter dem Vorbehalt – der

Hypothese – einen konkreten Zweck erreichen zu wollen, mein Handeln wird damit stets zum Mittel. Was bleibt ist die reine Form des Willens, das Wollen um des Wollens willen, ich will, weil ich will, und nicht, um dies und jenes zu erreichen. Erst der kategorische Imperativ ist also Ergebnis reiner Selbstverpflichtung.

Zum anderen durch den Autonomiebegriff: Moralität wird zum letzten Beweis von Freiheit, weil erst die

autonome, kategorische Selbstverpflichtung, die von allen inhaltlichen Zwecken, allen Folgen absieht und nur vom reinen Willen und der Vernunft geleitet ist, wahrhaft frei ist.

Die Trias von Vernunft, Wille und Moral verdichtet sich im Pflichtbegriff: Zu seiner wahren Größe erhebt sich der Mensch als pflichtbewusstes Wesen. Die Antwort auf die Frage, 'warum soll ich moralisch sein?' lautet bei Kant: 'weil es vernünftig ist.'

Natürlich liegt sofort der Einwand nahe: 'Und warum soll ich vernünftig sein?' Kant hat den Einwand geahnt, in der Metaphysik der Sitten scheint es am Ende so, als halte er die Antinomie von Vernunft und Moral für letztlich unlösbar.8 Aber es gibt weitere Einwände:

1. Man kann sich so wenig kategorisch selbst verpflichten, wie etwas versprechen, verzeihen oder bei sich selbst entschuldigen. Anders gefragt: was kommt zuerst: das Wollen oder das Sollen? Das ist bei Kant nicht eindeutig geklärt.9 Mit Schopenhauer gefragt: "Warum sollte ich, was ich ohnehin soll, auch noch wollen?"10 Zum Sollen muss ich gewillt sein, dem moralischen Imperativ folge ich nur, wenn ich dazu motiviert bin, und das Motiv kann letztlich nur mein Glück sein.

Kants Versuch, das Motivproblem, etwas halbherzig, durch die Vertröstung auf ein jenseitiges Glück zu lösen,

nötigt ihn, neben dem freien Willen auch noch einen gerechten Gott und eine unsterbliche Seele anzunehmen. Das ist allerdings, wie Konrad Ott anmerkt: eine "imposante Verlegenheitslösung."11 Harald Schmitz urteilt noch schärfer: die Glückseligkeitshoffnung als letztliche moralische Motivation bei Kant bezeichnet er als "zynischen Eudämonismus".12

In gewisser Hinsicht ist Kants Moralbegründung damit der religiösen am nächsten und zugleich am entferntesten von ihr. Sein moralischer Gottesbeweis ist zugleich der Abgesang auf alle Gottesbeweise. Nach theologischer Auffassung verpflichten die moralischen Gesetze, weil sie Gottes Gebote sind, nach Kant sind sie nur deshalb als Gebote Gottes anzusehen, "weil wir dazu innerlich verpflichtet sind". (KrV, B.847) Die Existenz des Sittengesetzes im autonomen Menschen begründet die Existenz Gottes.

2. Kants Ethik macht keinen sinnvollen Umgang mit ethischen Konflikten möglich: reine praktische Vernunft,

freier Wille und Selbstverpflichtung sind rigorose Instanzen, die keine Konflikte, kein Abwägen vorsehen, aber

darum geht es in der moralischen Praxis meist.

3. Freier Wille, Pflichtbewusstsein und Vernunft erscheinen seit Marx, Darwin, Nietzsche und Freud ohnehin in trübem Licht.

Die Kritik an Kant ist auch der Ausgang intuitionistischer Begründungsansätze.

Schopenhauers Mitleidsethik relativiert sein extrem kritisches Menschenbild durch die Zuschreibung einer

elementaren Fähigkeit zum Mitleiden. Moral gründet in der Empathiefähigkeit. Schopenhauer muss versuchen,

Mitleid mit seiner Annahme eines grenzenlosen Egoismus beim Menschen kompatibel zu machen. Das

unternimmt er mit einer Projektionsthese: So wie ich im Allgemeinen und weit überwiegend mein eigenes Wohl zum obersten Ziel mache, so verfüge ich über die Fähigkeit, durch Hineinversetzen in den anderen, sein Wohl zu meinem elementaren Anliegen zu machen. Meine Mitleidsfähigkeit ist die einzige, und um des Zusammenlebens willen notwendige, Relativierung meines ansonsten grenzenlosen Egoismus.

Die Wertethik Schelers kritisiert den Kant'schen Vernunftbegriff: "Eine praktische Vernunft, die dem

Triebbündel (Mensch) erst ihre Form aufzupressen hätte, gibt es nicht!" 13

An die Stelle von Vernunft bzw. freiem Willen setzt Scheler die, seiner Meinung nach elementaren, Gefühle von Liebe und "sittlicher Werterkenntnis". Was ein sittlicher Wert ist, das sagt mir weder die Vernunft, noch der Wille, noch die Pflicht, sondern allein die Intuition, bzw. meine natürliche Liebesfähigkeit.

Die aktuelle Diskussion um die Bedeutung moralischer Gefühle für die Begründbarkeit von Moral, in den Care- und Achtsamkeitsethiken etwa, rekurriert ebenfalls auf den Intuitionismus. Letztlich gehen alle intuitionistischen Ansätze auf Platons Ideenlehre zurück: die Ideen des 'Guten' und des Gerechten sind oberste, von menschlicher Erkenntnis unabhängige 'Werte', sie gehören als Tatsachen zur Welt und beanspruchen den höchsten Wahrheitsgehalt.

Wie aber, so muss man fragen, ist etwas vorstellbar, das zugleich reale empirische Tatsache ist und einen

normativen Anspruch erhebt? Diese seltsame Doppelnatur der intuitiv gefassten Werte bleibt reine Metaphysik.

Die Dinge der Welt fordern nichts.

Zudem ist Intuition ein schlechter Ratgeber, wenn es um allgemeine Gültigkeit moralischer Werte geht: sie kann uns verlassen – oder erst gar nicht auftreten. Als Begründung ist der Intuitionismus zirkulär: wer die Intuition hat, braucht keine Begründung, wem sie fehlt, dem hilft keine.

Anthropologisch-biologische Begründungen scheinen handfester. Sie entstehen mit Darwin und sind heute in zwei Varianten – als Soziobiologie und als Verhaltensforschung – in der aktuellen Diskussion.

Beide Varianten können nur eine Minimalmoral begründen: als Familien-Altruismus, der dem Zweck der eigenen Gen-Vermehrung dient – und schon damit als Begründung entfällt, weil Altruismus hier falsch verstanden ist:

altruistisch handelt nur, wer von der eigenen Person, von eigenen Interessen absieht. Wer zu seinen nächsten

Verwandten freundlich ist, um den eigenen Genpool zu sichern, der handelt nicht altruistisch, sondern egoistisch.

– oder als Stammes-Altruismus, der sich durch Gruppenselektion ausprägt.

Aber das bleiben Moralen für Urmenschen – oder Affen, wie Frans de Waal zu zeigen versucht. Viele Forscher, etwa Konrad Lorenz, betonen ausdrücklich, dass moralische Anforderungen für moderne Menschen biologisch nicht begründbar sind. Eine naturwissenschaftlich erhärtete anthropologische Begründung von Moral ist zu schön – um wahr zu sein.

Was bleibt, sind drei aktuelle Begründungsansätze .

Alle sind auf dem Hintergrund der Kritik aller bisherigen Begründungsversuche zu sehen.

Zum einen die Diskursethik:

Sie hält zwar an Kants Prämissen fest, versucht aber den Mangel zu überwinden, dass moralische Entscheidungen bei Kant einsame Einzelentscheidungen von Individuen sind. Was moralische Gültigkeit beanspruchen darf, ergibt sich in der Diskursethik erst a posteriori als Konsens in einem herrschaftsfreien Diskurs. Habermas:

"Statt allen anderen eine Maxime, von der ich will, dass sie ein allgemeines Gesetz sei, als gültig vorzuschreiben, muss ich meine Maxime zum Zweck der diskursiven Prüfung ihres Universalitätsanspruchs allen anderen vorlegen. Das Gewicht verschiebt sich von dem, was jeder (einzelne) ohne Widerspruch als allgemeines Gesetz wollen kann, auf das, was alle in Übereinstimmung als universale Norm anerkennen wollen " 14 Apel versucht eine "Letztbegründung" von Moral (auf die Habermas verzichtet) mit dem Verweis auf das "Apriori der Kommunikationsgemeinschaft", d.h., der Umstand, dass menschliche Sprache von Anfang an auf

Verständigung gerichtet ist, sei eine 'unhintergehbare' Tatsache. Auf Kommunikation gerichtete Sprache enthält

damit von Beginn an ein moralisches Element, insofern jede Äußerung auf ihr Verstanden-Werden-Wollen hin

angelegt ist, den 'Anderen' also stets von Anfang an mit einbezieht.

Der Charme der Diskursethik liegt zum einen darin, dass sie eine gleichsam demokratische, zivilgesellschaftliche Variante der Pflichtethik bietet, und dieser so die puritanische Spitze bricht, zum anderen, wie Habermas selbst betont, im "Wechsel der Perspektive von Gott zum Menschen. 'Gültigkeit' bedeutet jetzt, dass moralische Normen die Zustimmung aller Betroffenen finden können, sofern diese nur... gemeinsam prüfen, ob eine entsprechende Praxis im gleichmäßigen Interesse aller liegt."15

Die Kritik setzt an den Regeln an, die Habermas für eine ideale Kommunikationssituation vorgibt.

Der Hauptvorwurf betont die Zirkularität der Argumentation: die Diskursbedingungen der Diskursteilnehmer –

frei, gleich, vernünftig etc. – setzten bereits bei Beginn des Diskurses voraus, was erst Ergebnis, im Konsens, sein kann.16

Zweitens: Ziel der Diskurse sei in Wirklichkeit nicht der Konsens, sondern der Dissens, der Widerstreit, "La

différance" (Lyotard) Konsens ist bestenfalls ein Zwischenstadium, am Ende steht die Paralogie.17

Drittens: Die Bedingung, dass die Diskursteilnehmer "sagen, was sie meinen" (Habermas) ist uneinlösbar. Sie

übersieht, dass wir uns missverstehen können, ohne es zu bemerken. Die hinter der Bedingung stehende

Referenztheorie der Sprache ist linguistisch nicht mehr haltbar. Der Dekonstruktivismus hat zuletzt gezeigt, wie sehr, gerade in philosophischer Sprache, die Metaphorik die Begrifflichkeit, und damit das Welt- und

Menschenbild prägen. (Derrida) Da auch Metaphern der wittgensteinschen Bestimmung folgen, dass die

Bedeutung eines Begriffs die Regel seines Gebrauchs ist, gibt es keine Metaphern an sich, sondern nur

metaphorische Verwendung von Sprache, daher auch kein 'Eigentliches', daher auch keine eindeutige

Unterscheidung von sagen und meinen. Und: selbst wenn ich sagen könnte, was ich meine, bleibt fraglich, ob der Hörer weiß, was ich meine, mit dem, was ich sage.

Habermas selbst hat im Übrigen in jüngeren Arbeiten den Geltungsanspruch der Diskursethik hinterfragt: Er sieht das Motivationsproblem jeder kognitiven, keine Erlösung verheißenden Moralbegründung, wenn er zugesteht:

"Weil es keinen profanen Ersatz für die persönliche Heilserwartung gibt, entfällt das stärkste Motiv für die

Befolgung moralischer Gebote." Auch wenn wir in rationalen Diskursen ausgehandelt haben, was moralisch richtig ist, verhindert das nicht, "dass andere Motive nicht doch die stärkeren sind."18 Und deshalb sei letztlich jede Vernunftmoral "auf ein Recht angewiesen, das normenkonformes Verhalten bei Freistellung der Motive

...erzwingt."19

Das hört sich schon recht pragmatisch an: Wo der Geltungsanspruch von Moral nicht mehr greift, da greift das

Gesetz. Eine tatsächliche pragmatische Moralbegründung, wie sie in Amerika entwickelt wurde, argumentiert allerdings anders.

Peirce formuliert die pragmatische Grundüberzeugung: Die Welt ist uns nicht als solche gegeben, sondern immer nur in den Begriffen, die wir uns von ihr machen, und: die praktischen Wirkungen des Gegenstands unseres Begriffs in unserer Vorstellung, das ist das Ganze des Begriffs des Gegenstands.

R. Rorty formuliert es pointierter: Wahrheit ist "was zu glauben für uns gut ist."20 Solche Formulierungen trugen dem Pragmatismus den Ruf ein, eine "Händlerphilosophie" zu sein.

All unsere Vorstellungen, auch die ethischen mithin, sollen auf ihre möglichen praktischen Wirkungen hin beurteilt werden. Der teleologische Grundzug wird hier deutlich.

Zentral ist ein dialektischer Begriff von Kontingenz: Sprache, Kultur, Selbstbild, auch Moral sind zufällig, d.h.

einerseits könnten sie genauso gut anders sein, andrerseits prägen sie die Menschen durchaus. Auch wenn all

unsere moralischen Überzeugungen nichts als "Produkte von Zeit und Zufall"21 sind, können wir uns doch nicht

anders entscheiden. Die Begründung von Moral liegt einmal in der Tradition einer moralischen Gemeinschaft, zum anderen darin, dass sie nützlich ist. Entsprechend, so Rorty, wäre es für einen Kosovo-Albaner eine moralische Zumutung – und lebensgefährlich - sollte er einen Serben als gleichwertigen Menschen betrachten.22

Dennoch: Der Pragmatismus hält an der Idee der Aufklärung fest, glaubt, dass "Menschenrechtskultur" erweitert und verbreitet werden kann, aber nicht durch Vernunftappelle, nicht im Diskurs oder per Dekret , sondern nur durch Verbesserung der Lebensumstände und durch Empathie. Die beiden Aspekte hängen kausal zusammen: Man muss es sich leisten können, moralisch zu sein. Daher ist die Verbesserung der Lebensumstände das beste – und im Grunde einzige – Mittel, die Moralität zu befördern. "Erst kommt das Fressen, dann kommt die Moral." Wenn Rorty darauf verweist, die Lektüre von "Onkel Toms Hütte" habe die Moral mehr befördert, als 200 Jahre

Kategorischer Imperativ 23 so steckt dahinter eine Umwertung von Ethik und Ästhetik.

Die Ethik, als Teil der Philosophie, dreht sich im Kreis und verharrt im unernsten Streit ums Recht-haben; die

Literatur, als Teil der Künste, hingegen befördert die moralische Sensibilität für die Leiden des anderen, schult

unsere Empathiefähigkeit und relativiert unser Selbstbild.

Aber: Die moralischen Gefühle halten nicht vor: beim nächsten Taxi-Mord heißt es wieder: Kopf ab. Sie sind, das macht sie so verlockend, viel leichter evozierbar aber auch manipulierbar, als rationale Einsichten, und letztlich sind moralische Gefühle moralisch neutral: Scham, Schuld und Reue kann auch der Verbrecher empfinden, der seinen Komplizen verrät; empören und entrüsten kann man sich auch über die Erniedrigten und Beleidigten, das tiefe Mitleid mancher Tierschützer geht einher mit zynischer Menschenverachtung.

Der moralische Relativismus hat keinen Maßstab, Unmoralisches zu qualifizieren. G.W. Bush und Osama bin

Laden, der Papst und die Moon-Sekte begründen ihre Moralen demnach mit gleichem Geltungsanspruch. Ist eine Ethik, die dies zulässt, wirklich gut begründet?

Schließlich der postmoderne Ansatz.

Die erwähnte Kritik an der Diskursethik ist der Ausgangspunkt postmoderner Ethik.

Sie geht nochmals zurück zur ersten Begründung: die religiöse ist für sie die eigentliche – und einzig ehrliche.

Wenn sie nicht mehr gilt, und natürlich geht die Postmoderne davon aus, sind alle anderen Versuche Ersatz,

Metaphysik, ein hoffnungsloses Verlangen, die Einheit von Vernunft und Mythos, Denken und Fühlen, Begriff und Empfindung zu bewahren, bzw. wiederzubeleben. Aber diese Einheit ist endgültig verloren.

Eine normative Begründung von Moral diesseits der jenseitigen erscheint der Postmodernen hoffnungslos. Ihren radikalen Skeptizismus entfaltet sie in folgenden Schritten:24

1.) Der Mensch ist ein moralisch ambivalentes Wesen. Diese Ambivalenz ist unaufhebbar, alle Versuche, den

moralisch-besseren Menschen zu erziehen, münden in Gesinnungsdiktatur, Tugendterror und Grausamkeit. Es gibt keine Garantie für Moralität, wer sie dennoch erstrebt, verschlimmert nur die Lage.

2.) Moral ist "inhärent nicht-rational". Sie zeigt sich weder aus utilitaristischem Kalkül, folgt keinen Zweck- und Nützlichkeitserwägungen, noch ist sie Prinzipien- oder Maximen-geleitet. Nicht aus Lust, noch aus Pflicht handeln wir moralisch, sondern aus spontanem Impuls. Das autonome moralische Gewissen ist nicht einklagbar, mal schlägt es, mal schweigt es.

3.) Ethik irritiert nur die Moral. Sie nutzt den spontanen moralischen Impuls für ihre Steuerungs-absichten, will ihn zügeln, zähmen, dirigieren – und zerstört ihn dadurch. Sie verschiebt Moral aus dem Bereich persönlicher

Autonomie in machtgestützte Heteronomie, sie will erlernbare Regeln, ethisches Wissen an die Stelle subjektiver moralischer Verantwortung setzen und sieht nicht, dass Moral das Chaotische ist, inmitten einer rationalen Ordnung.

4.) Moralität ist aporetisch. Die Folgen moralischer Handlungen sind fast stets uneindeutig, widersprüchlich. Selten sind moralische Handlungen eindeutig gut, meist hingegen ein Abwägen im Konfliktfall, was negative Folgen einschließt. Daher auch unsere Unsicherheit, wenn wir moralisch handeln. So kann etwa selbst vermeintlich so eindeutig Gutes, wie Hilfsbereitschaft in Abhängigkeit und Beherrschung des Hilfesuchenden umschlagen.

5.) Moral ist nicht universalisierbar. Das heißt nicht, dass sie vollkommen relativ, beliebig ist, wohl aber stülpt der Universalismus in seiner bekannten Form einen ethischen Code über alle, versucht die moralische Gleichschaltung, die Verallgemeinerung einer einzigen, westlichen Moral – und erreicht damit doch nur ein Verstummen der "wilden, autonomen, widerspenstigen, unkontrollierten Ursprünge moralischer Urteilskraft."25 Indes, ein konsequenter Relativismus, der die Gleich-Gültigkeit kulturspezifischer Moralen, ja, lokalen Brauchtums propagiert, ist nicht die Alternative zum europäisch-rationalistischen Universalismus; da die Vielfalt an Moralen sich widersprechen, gar neutralisieren können, führt er letztlich in die moralische Beliebigkeit, den Nihilismus.

6.) Moral ist also nicht relativ. Dies sind nur die verschiedenen ethischen Codes, die versuchen, echte, spontane, natürliche Moralität durch ihre vorgefassten Normen und Regeln zu ersetzen. Die Moral selbst ist autonom, die heteronomen Ethiken sind es, die die Utopie eines befreiten, moralisch-autonomen Subjekts verhindern.

7.) Moralität ist nicht begründbar. Vielmehr geht sie allen Begründungsversuchen voraus, steht auch gar nicht unter Begründungszwang. Sie geschieht einfach – oder nicht – ex nihilo. Auch erfordert sie keine Überwindung, kein

Absehen vom Eigensinn, keinen Widerspruch zur menschlichen Natur, kein kaltes Kalkül. Sie ist da.

8.) Moralität ist das Erwachen der Verantwortung für den Anderen. Erst im Blick des Anderen erkenne ich mich selbst ganz, und damit zugleich als moralisches Selbst. Die wahre Autonomie, als Abgrenzung vom Anderen, ist nur durch die Hinwendung zu einem konkreten Anderen möglich.

Zigmunt Bauman:

"Ich bin ich, insoweit ich für den anderen bin...Verantwortung, die übernommen wird, als ob sie immer schon da war, ist die einzige Begründung, welche die Moral haben kann." 26

Hier scheint die Utopie einer vollendeten Selbst-Findung des Menschen durch Hinwendung zum anderen auf:

Mein 'wahres' Selbst wird erst in vollkommener "Selbstlosigkeit" (Lévinas) zu finden sein. – Allerdings nur, wenn ich es suche.. Jede intersubjektive Verbindlichkeit, jeder von außen vorgetragene Geltungsanspruch über das persönliche Bedürfnis, Verantwortung für den anderen zu übernehmen, hinaus, ist so verschwunden.

Aber: wenn wir das zugeben, ist Moral, es sei denn krypto-religiös, nicht begründbar, damit kann sie keine

Geltung beanspruchen, ist nichts Intersubjektives mehr – und damit jede normative Fundierung verschwunden.

Womit wir wieder am Anfang wären.

 

 

3. M1 Möglichkeiten und Grenzen 'hedonistischer Kalküle'

Aufgabe:

Entwerfen Sie ein 'hedonistisches Kalkül". Berücksichtigen Sie dabei möglichst viele der von Bentham vorgeschlagenen Maßstäbe zur Beurteilung von Lust und Leid bei möglichst vielen Betroffenen Ihrer Entscheidung.

- Formulieren Sie Ihr ethisches Gesamturteil: wie würden Sie handeln?

- Halten Sie den Konflikt für lösbar mithilfe eines hedonistischen Kalküls? Formulieren Sie Ihre Bedenken.


1. Gruppe:

Bau einer Umgehungsstraße:

Sie müssen als Bürgermeister Ihres Orts darüber entscheiden, welche Trassenführung einer neu zu

bauenden Umgehungsstraße die richtige ist. Sie haben zwei Möglichkeiten: Entweder eine kürzere und billigere Strecke, die aber relativ nahe an einem Neubaugebiet mit Reihenhäuschen vorbeiführt oder eine längere und teurere Variante über abgelegene Felder, die aber den städtischen Haushalt stark belastet.


2. Gruppe:

Organspende: Widerspruchsprinzip

Angenommen, in Ihrem Staat gilt jeder Bürger als Organspender, der nicht ausdrücklich Widerspruch

dagegen einlegt, nach seinem Tod als Organspender genutzt zu werden. Wie würden Sie sich verhalten? Akzeptieren Sie die allgemeine Bestimmung oder legen Sie Widerspruch dagegen ein?

3. Gruppe:

DNA-Analyse zur Verbrechensbekämpfung

Sie müssen, als Abgeordnete darüber entscheiden, ob Sie einem Gesetzentwurf zustimmen wollen, der eine DNA-Analyse für alle männlichen Einwohner eines Orts vorschreibt, um im Fall eines schweren Sittlichkeitsverbrechens den Täter leichter feststellen zu können. Die Daten sollen nur der Polizei zugänglich sein und nur bei Mordfällen genutzt werden dürfen.

4. Gruppe:

Experimente an Nicht-Einwilligungsfähigen

Sie haben, als Mitglied des Europarats, darüber zu entscheiden, ob Sie einem Gesetzentwurf zustimmen, nach dem erlaubt sein soll, geistig Schwerbehinderte, demente Alte, Embryos und Neugeborene für medizinische Experimente (Medikamenten- und Behandlungstests) zu nutzen, wobei die Experimente keine bleibenden Schäden verursachen dürfen. Eine Zustimmung der Be-troffenen soll – bzw. kann – dabei nicht erforderlich sein.

 

4. M2 Zur Einführung

Was soll ich tun? Ein Problem der Moral

Tag für Tag stehen wir - ohne uns dagegen wehren zu können – vor der Frage: „Was soll ich tun? Wie soll ich mich meinen Mitmenschen gegenüber verhalten?" Die Antwort darauf kann äußerst schwer fallen, wie der folgende Fall zeigt:

Zu dem Besitzer eines Lebensmittelgeschäfts kommt eines Tages ein kleines Mädchen, das weder lesen noch schreiben kann. Es weiß auch nicht, wie teuer die von ihm verlangte Tafel Schokolade ist. So würde es, wenn der Kaufmann es fordert, genau so gut 5 Euro wie 10 Cent dafür bezahlen. Der Kaufmann weiß dies, und er könnte das Kind deshalb leicht „übers Ohr hauen". Soll er es tun oder nicht!

Folgende Überlegungen gehen ihm dabei im Kopf herum:

1. Weil die Kleine so hübsch ist, werde ich von ihr den normalen Preis verlangen.

2. Ich muß sie ehrlich bedienen, denn mein Betrug könnte herauskommen und unangenehme Folgen für mich haben.

3. Einmal ist keinmal!

4. Wenn das alle tun würden, könnte keiner mehr dem anderen trauen!

5. Ehrlich währt am längsten!

6. Gar keine Frage, ich muß immer ehrlich sein!

Wie würden Sie sich in diesem Fall entscheiden? Warum? Welche Überlegung des Kaufmanns erscheint Ihnen richtig! Warum?

(Aus: Michael Wittschier: Alle Kreter lügen..., sprach der Kreter. Kleine

Einführung in die Philosophie. Düsseldorf: Patmos 1980. S. 34)

 

M3a Max Stirner: Ich hab' mein Sach' auf Nichts gestellt

(Max Stirner, Der Einzige und sein Eigentum, (1844), Frankfurt a. M. 1986, S. 5 ff)

Was soll nicht alles meine Sache sein! Vor allem die gute Sache, dann die Sache Gottes, die Sache der Menschheit, der Wahrheit, der Freiheit, der Humanität, der Gerechtigkeit; ferner die Sache meines Volkes, meines Fürsten, meines Vaterlandes; endlich gar die Sache des Geistes und tausend andere Sachen. Nur meine Sache soll niemals meine Sache sein. "Pfui über den Egoisten, der nur an sich denkt!"

Sehen wir denn zu, wie diejenigen es mit ihrer Sache machen, für deren Sache wir arbeiten, uns hingeben und

begeistern sollen.[...]

Nun, es ist klar, Gott bekümmert sich nur ums Seine, beschäftigt sich nur mit sich, denkt nur an sich und hat sich im Auge; wehe allem, was ihm nicht wohlgefällig ist. Er dient keinem Höheren und befriedigt nur sich. Seine Sache ist eine rein egoistische Sache.

Wie steht es mit der Menschheit, deren Sache wir zur unserigen machen sollen? Ist ihre Sache etwa die eines

anderen und dient die Menschheit einer höheren Sache? Nein, die Menschheit sieht nur auf sich, die Menschheit will nur die Menschheit fördern, die Menschheit ist sich selber ihre Sache. Damit sie sich entwickle, lässt sie Völker und Individuen in ihrem Dienste sich abquälen, und wenn diese geleistet haben, was die Menschheit braucht, dann werden sie von ihr aus Dankbarkeit auf den Mist der Geschichte geworfen. Ist die Sache der Menschheit nicht eine rein egoistische Sache? [...]

Gott und die Menschheit haben ihre Sache auf nichts gestellt, auf nichts als auf sich. Stelle ich denn meine Sache gleichfalls auf mich, der ich so gut wie Gott das Nichts von allem anderen, der ich mein alles, der ich der einzige bin. [...]

Fort denn mit jener Sache, die nicht ganz und gar meine Sache ist! Ihr meint, meine Sache müsse wenigstens die "gute Sache" sein ? Was gut, was böse! Ich bin ja selber meine Sache, und ich bin weder gut noch böse. Beides hat für mich keinen Sinn.

Das Göttliche ist Gottes Sache, das Menschliche Sache "des Menschen". Meine Sache ist weder das Göttliche

noch das Menschliche, ist nicht das Wahre, Gute, Rechte, Freie usw., sondern allein das meinige, und sie ist keine allgemeine, sondern ist einzig, wie ich einzig bin.

Mir geht nichts über mich!

Fragen:

  1. Wie gelangt Stirner zu seinem provozierenden Schlusssatz? Versuchen Sie, die Argumentation nach
    zu vollziehen.
  2. Welche Konsequenzen hat Stirners Fazit für sein moralisches Verhalten?
  3. Was würde er wohl auf die Frage: 'Warum moralisch sein?' antworten?
  4. Können Sie sich ein Argument denken, mit dem auch Stirner davon überzeugt werden könnte, sich moralisch zu verhalten?

 

M3b Ethik ohne Zukunft? Zur Zukunft der Ethik

(Otto Peter Obermaier, in: Der blaue Reiter, Heft: Ethik, 1, 1996, S. 8)

Der Blick in die Medien genügt: Da predigt ein Pfarrer eherne Werte und zieht sich abends widerliche

Kinderpornos rein. Ist das christliche Moral? Da beruft sich der Abgeordnete auf sein Gewissen, während seine

Aktivitäten schierem Bereicherungsaktivismus gleichen. Da infizieren Mediziner Patienten mit Syphilis und

behandeln sie nur scheinbar, um endlich Studienobjekte für das Tertiärstadium dieser Krankheit zu haben. Ist das das Ethos der Wissenschaften? Da umarmen demokratische Politiker Diktatoren, deren Atem nach Massenmord, Folter und Brutalität stinkt. Ist es vielleicht doch korrekt, wenn Herbert Marcuse schreibt: "Nicht das Bild einer nackten Frau, die ihre Schamhaare entblößt, ist obszön, sondern das eines Generals in vollem Wichs, der seine in einem Aggressionskrieg verdienten Orden zur Schau stellt."

Ist Ethik also nicht mehr als eine intellektuell und argumentativ aufgeblasene Lusche, ein System aus

vollmundigen Sprüchen, Sollensforderungen und Imperativen, eine Ansammlung schicker Tugenden, Werte,

geschickter Rechtfertigungen, ein Instrument für Sonntagsreden und das Kleinvieh eines Volkes, während das

Großvieh jenseits ethischer Forderungen operiert? Oder zeigt sich gar in dieser Kluft zwischen Sein und Sollen,

zwischen Wirklichkeit und Anspruch, zwischen dem Reich des Faktischen und dem Reich des Gewünschten, das Spezifische jeder Ethik? Hat denn ein System, das Beurteilungen unserer Handlungen und Unterlassungen

leisten und unseren Lebensvollzug, sprich Praxis, lenken soll noch Zukunft, wenn es allenfalls zur intellektualistischen und populistischen Selbstbefriedigung taugt, aber sonst permanent und kläglich versagt?

Ethik hat es traditionellerweise mit der Auszeichnung von Handlungen und Unterlassungen mit gut oder böse zu tun, aber ganz offensichtlich juckt es die Wirklichkeit wenig, was Moralisten krähen. Müsste sich Ethik nicht auch schon längst mit dem, was wir Herstellen und Produzieren nennen, beschäftigen und nicht nur mit unseren Handlungen, wenn sich dieses Produzieren vehement in unser Handeln gedrängt hat?

All diese Beispiele und Fragen zeigen Eigentümlichkeiten jeder Ethik. Wir sind zwar eingekreist von Tausenden von Sollensforderungen, Pflichten, Imperativen, Geboten, Tugenden, Werten, aber trotz diesem Heer aus Appellen und Ansprüchen besteht die Freiheit und die Möglichkeit, all dies zu missachten. Das Prädikat "böse" juckt mitunter weder die Mächtigen noch jene, in deren Herzen sich kein Gefühl der Verpflichtung gegenüber all diesen Sollensforderungen breitgemacht hat.

Ethik ist ein zahnloser Tiger, dem nur dann Zähne wachsen, wenn wir an ihre Aussagen glauben und danach

handeln. Das Reich der Ethik ist nicht das der Fakten: Obgleich diese anders "laufen", bleiben ethische

Forderungen in Kraft. Der Satz: "Du sollst nicht töten" beansprucht seine Gültigkeit auch dann noch, wenn

permanent getötet wird. Hierin zeigt sich einesteils der "transfaktische Anspruch" (transfaktisch = jenseits der

Tatsachen) jeder Ethik, anderenteils ihre fundamentale Ohnmacht. Jede Ethik ist mit dieser Eigentümlichkeit

belastet, es kommt nur darauf an, das Reich der Ohnmacht zu verkleinern. Der Schatten, der jede Ethik begleitet, heißt Ohnmacht.


Aufgaben:

1. Formulieren Sie die kritischen Einwände des Texts gegen die Ethik in eigenen Worten.

2. Finden Sie weitere Beispiele für die Wirklichkeitsfremdheit von Ethik.

3. Welchen Ausweg aus der "Ohnmacht" der Ethik deutet der Text an?

4. Welche Bedeutung hat die Begründung von Ethik für ihre Gültigkeit?


M4 Karl und Karla: Zwei Probleme mit der Moral

(Kurt Bayertz, Hg, Warum moralisch sein?, Paderborn 2002, S. 9 f.)

Stellen wir uns zwei Situationen vor, in denen Menschen ein moralisches Problem haben. In der ersten Situation findet jemand (nennen wir ihn Karl) an einsamer Stelle eine Brieftasche. Ihr Inhalt besteht aus mehreren tausend Euro sowie der Visitenkarte des Besitzers: es handelt sich um einen stadtbekannten Immobilienspekulanten.

Karl weiß natürlich, daß er die Brieftasche 'eigentlich' ihrem Besitzer zurückgeben sollte; dennoch zögert er. Der Grund seines Zögerns liegt darin, daß er als Mitglied des örtlichen „Solidaritätskomitees gegen den Hunger in der Dritten Welt" weiß, daß die gefundene Summe ausreichen würde, um eine mittelgroße Meerwasserentsalzungsanlage in einem afrikanischen Dorf zu bauen; eine solche Anlage würde etlichen Familien einen ausreichenden Lebensunterhalt als Bauern ermöglichen. Karl empfindet einerseits die Verpflichtung zur Rückgabe des Geldes; andererseits aber auch die Verpflichtung, den vom Hunger bedrohten Dorfbewohnern zu helfen. - Auch in der zweiten Situation findet jemand (nennen wir sie Karla) an einsamer Stelle die Brieftasche eines reichen Immobilienspekulanten mit mehreren tausend Euro.

Auch Karla kennt die grundsätzliche moralische Verpflichtung, Gefundenes zurückzuerstatten; und auch sie zögert. Der Grund dafür ist jetzt aber ein anderer. Karla möchte nämlich seit langem einen Urlaub in einem komfortablen Golfhotel auf den Bahamas verbringen, von dem ihr gutbetuchte Freunde vorgeschwärmt haben; die gefundene Summe würde ausreichen, diesen Urlaub zu finanzieren. Karl und Karla sind beide gleichermaßen reflektierte Menschen und fragen sich daher ernsthaft, was sie in ihrer jeweiligen Situation tun sollen. Doch obwohl sich die jeweilige Situation beider durchaus ähnelt, unterscheiden sich ihre Überlegungen grundlegend. Für Karl geht es um die Frage, was die Moral in dieser spezifischen Situation von ihm fordert. Er befindet sich im Zwiespalt zwischen zwei moralischen Forderungen und fragt sich, welche von ihnen schwerer wiegt, d.h. er fragt, was das moralisch Richtige ist.

Wir können annehmen, daß er seine Überlegungen anstellt, weil ihm daran gelegen ist, das moralisch

Richtige zu tun. - Anders im Falle Karlas. Ihr ist völlig klar, was das moralisch Richtige ist: nämlich das gefundene Geld zurückzugeben. Karla hat in diesem Fall schon die Antwort, die Karl noch sucht. Sie fragt aber, ob sie das moralisch Richtige auch tun soll. Was bei Karl bereits vorausgesetzt war, wird bei Karla zum Problem: Soll ich moralisch sein? Und wenn ja: Warum?

Fragen:

1. Auf welche zwei Weisen kann man die Frage nach der Begründung von Moral verstehen?

2. Wer stellt die grundsätzlichere Frage: Karl oder Karla?

3. Wer braucht eine Moralbegründung: Karl oder Karla?

4. Was würden Sie Karl antworten, was Karla?

 

 

M5 Begründung von Moral

 

Kleine Kinder bringen ihre Eltern oft mit einer Reihe von Warum-Fragen zur Verzweiflung: "Warum regnet es?" –

"Und warum gibt es Wolken?" – "Und warum verdunstet das Wasser?" –

"Und warum ist die Sonne so heiß? usw. Dabei fallen den Eltern die Antworten bald immer schwerer.

Solches Nachfragen gibt es auch, wenn es um Moral geht. Stellen wir uns folgende Ausgangssituation vor: Die

kleine Vanessa hat einer Freundin, der sie eine Puppe als Geschenk versprochen hat, diese nicht gegeben, weil ihr eine andere Freundin im Tausch gegen die Puppe einen Teddybären gab. Das erzählt sie ihrer Mutter. Die ist empört und sagt der Tochter, sie habe unrecht gehandelt.

Vanessa fragt: "warum denn?"

 

Aufgabe: Versuchen Sie nun, das Gespräch weiterzuführen, bei dem die Eltern mit immer neuen

'Weil'-Antworten auf die 'Warum'-Fragen Vanessas reagieren. Versuchen Sie, das Gespräch über möglichst viele 'Runden' zu verfolgen.

Eltern: "weil...

Vanessa: und warum....

Eltern: "weil...

Vanessa: "und warum....

Eltern: "weil...

Vanessa: "und warum....

Eltern: "weil...

 

 

 

M6 Acht Begründungen von Moral

 

1. "Nun stelle man sich einmal vor, man lebe mit zehn bis fünfzehn seiner besten Freunde sowie deren Frauen und Kinder in einer...Sozietät. Die paar Männer müssen notwendigerweise zu einer verschworenen Gemeinschaft werden, sie sind Freunde im wahrsten Sinne des Wortes. Jeder hat dem anderen viele Male das Leben gerettet und eine gewisse Rivalität...trat stark zurück hinter der ständigen Notwendigkeit, sich gemeinsam gegen die feindlichen Nachbarn zu wehren. Man musste gegen diese so oft um die Existenz der eigenen Gemeinschaft kämpfen, dass alle Triebe intra-spezifischer Aggression reichlich Absättigung nach außen hin fanden. Ich glaube, jeder von uns würde unter diesen Umständen gegen seine Genossen in jener Fünfzehn-Mann-Sozietät schon aus natürlicher Neigung die zehn Gebote...halten und jene weder töten noch verleumden, noch auch einem von ihnen (etwas) stehlen."

2. "Denn die sittliche Tugend hat es mit Lust und Unlust zu tun. Der Lust wegen tun wir ja das sittlich Schlechte, und der

Unlust wegen unterlassen wir das Gute. Darum muss man...von der ersten Kindheit an einigermaßen dazu angeleitet worden sein, über dasjenige Lust oder Unlust zu empfinden, worüber man soll. Denn das ist die rechte Erziehung."

3. "Es ist überall nichts in der Welt, ja überhaupt auch außer derselben zu denken möglich, was ohne Einschränkung für gut

könnte gehalten werden, als allein ein guter Wille...Der gute Wille ist nicht durch das, was er bewirkt oder ausrichtet, noch

durch seine Tauglichkeit zur Erreichung irgend eines vorgesetzten Zwecks, sondern allein durch das Wollen, d.i. an sich gut."

 

4. "Denn ich weiß euer Übertreten, des viel ist, und eure Sünden, die stark sind, wie ihr die Gerechten drängt, und Blutgeld

nehmt und die Armen unterdrückt....Suchet das Gute und nicht das Böse, auf dass ihr leben mögt, so wird der Herr, der Gott Zebaoth, bei euch sein, wie ihr rühmet. Hasset das Böse und liebet das Gute, bestellet das Recht im Tor, so wird der Herr...den übrigen gnädig sein."

5. "Wer die Tugend um ihrer selbst willen erstrebt, erstrebt sie entweder deshalb, weil das Bewusstsein sie zu besitzen lustvoll ist oder weil das Bewusstsein, sie nicht zu besitzen, unlustvoll ist... Es ist psychologische Tatsache, dass etwas (abgesehen von seinen Folgen) für wünschenswert zu halten und es für lustvoll zu halten ein und dasselbe ist und dass es eine physische und metaphysische Unmöglichkeit ist, etwas anders als in dem Maße zu begehren, in dem die Vorstellung von ihm lustvoll ist."

 

6. "Verantwortung beschwört das Antlitz herauf, dem ich mich zuwende, aber sie erschafft mich auch als moralisches Selbst. Verantwortung zu übernehmen, als sei ich bereits verantwortlich gewesen, ist ein Akt der Erschaffung des moralischen Raums, der nicht anderweitig oder anderswo plaziert werden kann. Diese Verantwortung, die übernommen wird, als ob sie immer schon da war, ist die einzige Begründung, welche die Moral haben kann. Eine zerbrechlich-zarte Begründung, muss man zugeben."

7. "Wenn nun unterstellt werden kann, dass die Vernunft von Anfang an auf Kommunikation, und das bedeutet auch:

Kooperation unter Vernunftsubjekten, angelegt und angewiesen ist, von Anfang an also sozial verfasst ist, dann[...] können die in der Vernunft immer schon enthaltenen Regeln für das friedliche Miteinander aufgedeckt werden als vernünftig nicht zu bestreitende, immer schon von jedermann anerkannte Normen von ganz unzweifelhaft moralischem Gehalt."

8. "Geborgenheit und Mitgefühl gehen miteinander einher und zwar aus denselben Gründen, aus denen Frieden und

wirtschaftliche Produktivität miteinander einhergehen. Je schwieriger die Verhältnisse, je größer die Anzahl der

furchterregenden Umstände, je gefährlicher die Situation, desto weniger kann man die Zeit oder die Mühe erübrigen, um

darüber nachzudenken, wie es denjenigen ergeht, mit denen man sich nicht ohne weiteres identifiziert. Die Schule der

Empfindsamkeit und des Mitgefühls funktioniert nur bei Leuten, die es sich lange genug bequem machen können, um

zuzuhören."

Aufgaben:

1. Wie wird in diesen acht Aussagen jeweils Moral begründet? Finden Sie in jedem Text ein zentrales Stichwort dazu, oder formulieren Sie selbst in Schlagworten.

2. Von wem könnten die Texte stammen? Spekulieren Sie.

 

M7 Begründbarkeit ethischer Normen


M8: Warum moralisch sein?

Diese Frage kann einmal als Frage nach der moralischen Rechtfertigung richtigen Handelns verstanden werden. Dann lautet die Antwort, daß moralisch richtiges Handeln keiner Rechtfertigung bedarf, da schon die Gründe dafür, dass etwas richtig ist, rechtfertigend wirken. So verstanden, würde die Frage ja lauten: „Warum soll ich im moralischen Sinn tun, was moralisch richtig ist?" Die Frage kann jedoch auch als Aufforderung zu einer außermoralischen Rechtfertigung moralisch richtigen Handelns verstanden werden, als Verlangen nach Gründen, warum wir uns in unserem Denken, Urteilen und Handeln überhaupt auf Erwägungen der Moral einlassen sollen. Wie könnte eine solche außermoralische Rechtfertigung aussehen?

Es scheint sich hier um zwei Fragen handeln. Erstens, warum sollte sich die Gesellschaft eine Institution wie die Moral zu eigen machen? Warum sollte sie zur Verhaltenssteuerung neben Konvention, Recht und Eigeninteresse auch ein System der Moral aufbauen und fördern? Die Antwort liegt auf der Hand: Ohne ein solches System dürften kaum zufriedenstellende Bedingungen für ein menschliches Zusammenleben in der Gemeinschaft gegeben sein. Die Alternative wäre entweder ein Naturzustand, in dem es allen oder doch den meisten von uns sehr viel schlechter ginge als in unserem gegenwärtigen Zustand (selbst wenn Hobbes unrecht haben sollte, daß im Naturzustand das Leben „einsam, armselig, gemein, roh und kurz" wäre), oder aber ein staatlicher Leviathan, totalitärer als alle bisherigen Formen des Staates, in dem das Recht alle Lebensbereiche erfassen würde und in dem Gewalt und Drohung jede denkbare Verhaltensabweichung des einzelnen unmöglich machen würden. Die zweite Frage betrifft die außermoralischen Gründe (nicht bloß die Motive), die es für den einzelnen gibt, moralisch zu denken und zu handeln. Die Antwort wurde soeben gegeben, aber nur bis zu einem gewissen Grad. Denn bei der Lektüre des letzten Absatzes könnte jemand sagen: ,Ja, das zeigt, daß die Gesellschaft eine Moral braucht, und auch, daß es für mich von Vorteil ist, wenn die arideren sich in ihrem Verhalten von der Moral leiten lassen. Aber es zeigt nicht, daß ich moralisch leben sollte. Und es hat keine Zweck, mir moralische Gründe dafür zu geben, daß ich es sollte. Was ich will, ist eine außermoralische Rechtfertigung." Nun, wenn das bedeutet, daß unser Freund gezeigt haben möchte, daß es für ihn stets von Nutzen ist - das heißt, daß sein Leben in allen Belangen (im außermoralischen Sinn) besser oder zumindest nicht schlechter sein wird-, wenn er sich in seiner gesamten Lebensführung an der Moral orientiert, dann bezweifle ich, daß man seinem Ansinnen entsprechen kann. Es gibt zwar eine Reihe bekannter Argumente, durch die man zeigen kann, daß ein moralisches Leben mit einiger Wahrscheinlichkeit für ihn von Vorteil ist; man muß aber in aller Offenheit zugeben, daß jemand, der den Weg der Moral geht, unter Umständen Opfer bringen muß und daher im außermoralischen Sinn vielleicht kein so gutes Leben hat, wie er andernfalls hätte.

Wir müssen uns an dieser Stelle daran erinnern, daß moralisch gutes oder richtiges Handeln eine der überragenden Tätigkeiten ist und daher zu den Hauptkandidaten zählt, wenn es um die Bestimmung der verschiedenen Komponenten des guten Lebens geht - insbesondere da zu dieser überragenden Tätigkeit alle normalen Menschen fähig sind. Mir scheint, daß dies ein für die Beantwortung unserer gegenwärtigen Frage wichtiger Gesichtspunkt ist. Selbst wenn wir ihn den üblichen Argumenten an die Seite stellen, besitzen wir jedoch noch immer keinen schlüssigen Beweis, daß jedermann stets das moralisch Beste tun sollte (im außermoralischen Sinn von „sollen", wie er hier zur Debatte steht). Denn vom Klugheitsstandpunkt aus betrachtet könnten, soweit ich sehen kann, einige Leute durchaus ein außermoralisch besseres Leben haben, wenn sie bisweilen das tun, was im moralischen Sinn nicht das Beste ist - etwa in Fällen, in denen die Moral ein beträchtliches Maß an Selbstaufopferung verlangt. Ein Fernsehsprecher sagte einmal über jemanden „He was too good for his own good", und mir scheint, daß dies manchmal zutreffen kann.

Daraus folgt nicht, daß sich die Institution der Moral gegenüber dem Individuum nicht rechtfertigen ließe

(wenngleich eine Rechtfertigung einigen Individuen gegenüber nicht gelingen mag), denn eine außermoralische

Rechtfertigung ist nicht notwendig an Gesichtspunkten des Egoismus oder der Klugheit orientiert. Wenn A den B fragt, warum er (A) moralisch sein sollte, so kann B den A auffordern, sich auf rationale Weise darüber klar zu werden, was für eine Art von Leben er führen und was für ein Mensch er sein möchte. Das heißt, er kann A fragen, was für ein Leben er wählen würde, wenn seine Wahl rational - also frei von Zwang, unvoreingenommen und in voller Kenntnis der verschiedenen alternativen Lebensformen (einschließlich der moralischen) - zustande käme.

Vielleicht kann B den A auf diese Weise überzeugen, daß unter Berücksichtigung aller Umstände ein Leben unter Einbeziehung der Moral den Vorzug verdient. Wenn ja, dann ist es ihm gelungen, die moralische Lebensform gegenüber A zu rechtfertigen. Es mag sogar sein, daß A, wenn er die Dinge in dieser Weise betrachtet, ein Leben für sich vorzieht, das auch Opfer einschließt. Natürlich kann A sich weigern, in dem genannten Sinn rational zu sein. Er kann sagen: „Aber warum sollte ich rational sein?" Doch wenn das von Anfang an seine Haltung war, dann war es sinnlos von ihm, eine Rechtfertigung zu verlangen. Rechtfertigung kann man nur dann wollen, wenn man bereit ist, rational zu sein. Man widerspricht sich selbst, wenn man nach Gründen fragt,, ohne bereit zu sein, Gründe irgendwelcher Art auch anzunehmen. Selbst mit der Frage „Warum sollte ich rational sein?" verpflichtet man sich implizit zur Rationalität. Denn eine solche Verpflichtung ist zumindest Teil der Bedeutung des Wortes „sollen". Was für ein Leben A wählen würde, wenn er in jeder 3eziehung rational und über sich und die Welt voll informiert wäre, hängt natürlich davon ab, was für ein Mensch er ist (und die Menschen sind nicht alle gleich). Wenn aber der psychologische Egoismus auf keinen von ms zutrifft, dann läßt es sich nie ausschließen, daß A sich unter den genannten Bedingungen für eine Lebensform entscheiden würde, die moralisch ist. Bertrand Russell schrieb in diesem Zusammenhang einmal: „Wir laben Interessen, die nicht rein persönlicher Natur sind. Das Leben, das die meisten von uns bewundern, ist ein Leben, das von umfassenden, überpersönlichen Interessen bestimmt wird. Unsere Interessen sind tatsächlich weniger eng und egoistisch, als viele Moralisten annehmen."

Vielleicht hat A noch eine weitere Frage: „Ist die Gesellschaft berechtigt, von mir moralisches Verhalten zu verlangen und mich im Weigerungsfall zu tadeln oder zu strafen?" Das aber ist eine moralische Frage. Und A

kann kaum erwarten, daß man der Gesellschaft eine solche Berechtigung nur dann zugesteht, wenn sie zeigen

kann, daß ihr Vorgehen für A von Vorteil ist. Wenn A fragt, ob die Gesellschaft moralisch berechtigt ist, von ihm zumindest ein gewisses Minimum an moralischer Lebensführung zu verlangen, dann lautet die Antwort bestimmt positiv, wie wir schon sahen. Allerdings muß die Gesellschaft hier Zurückhaltung üben. Denn sie unterliegt selbst der moralischen Forderung, Autonomie und Freiheit des einzelnen zu respektieren und ihn ganz allgemein gerecht zu behandeln. Und sie darf nicht vergessen, daß die Moral die Funktion hat, das gute Leben der einzelnen zu fördern und es nicht mehr als nötig zu stören. Die Moral ist für den Menschen da, nicht der Mensch für die Moral. (William K. Frankena, Warum moralisch sein? Übers, v. Norbert Hoerster. Aus: Dieter Birnbacher (Hrsg.), Texte zur Ethik. © für die deutsche Übersetzung: 1987 Deutscher Taschenbuch Verlag, München)

Aufgaben:

1. Der Text stellt zwei Fragen: Warum sollte eine Gesellschaft auf Moral bestehen und: warum sollte der
    einzelne sich moralisch verhalten? Wie werden die beiden Fragen beantwortet?

2.Zeigen Sie, in welchen Schritten gegen die Einwände der Person A im Text argumentiert wird.

3.Versuchen Sie, die Titelfrage des Texts für sich selbst zu beantworten.

4.Wo zeigen sich Gemeinsamkeiten, wo Unterschiede zwischen Ihrer eigenen Einschätzung und
   jener des Texts in Bezug auf die Begründung moralischen Handelns?

 

M9 Antworten auf die W-Frage

(Kurt Bayertz, Hg, Warum moralisch sein?, Paderborn 2002, S. 32 f.)

1.Die Frage, warum man moralisch sein soll, klingt ungewöhnlich und provokativ. Dies liegt daran, dass die Vermutung nahe liegt, hinter dem ,Warum' verberge sich in Wahrheit ein ,Ob'. In der sozialen Realität aber ist es niemandem freigestellt, diese Frage nach seinem privaten gusto zu beantworten. Jede Gesellschaft übt einen nicht unerheblichen Druck auf ihre Mitglieder aus, mora-

lisch zu sein. Verstöße gegen die Moral werden sanktioniert und in einigen besonders wichtigen Fällen (die im Strafgesetzbuch aufgeführt werden) sind die Sanktionen sogar institutionalisiert. Aus

der Perspektive der Gesellschaft ist die Moral so wichtig, daß bereits das ernsthafte Stellen der Frage als ungehörig empfunden werden kann.

2. Dieser (legitime) soziale Druck ändert nichts daran, daß sich die W-Frage jeder handelnden Person

zumindest gelegentlich geradezu aufdrängt. Vor dem Hintergrund der strukturellen Spannung zwischen dem Selbstinteresse der Individuen und den Forderungen der Moral wird sie sich fragen, warum sie etwas tun soll, was ihren Interessen widerspricht. Aus der Perspektive der ersten Person ist die W-Frage alles andere als sinnlos.

3. Es gibt mehrere Antworten auf die W-Frage. Zumindest einige von ihnen geben gute Gründe dafür an, moralisch zu sein. Der Hinweis auf das gemeinsame Interesse aller oder die Aufforderung zu einem hypothetischen Rollentausch (wie ihn die Goldene Regel vorschreibt) bieten solche guten Gründe. Überzeugungskraft werden sie allerdings nur für diejenigen besitzen, die keine grundsätzlich egoistische Haltung einnehmen und der Moral gegenüber offen sind. Es ist daher stets zu beachten, von welcher Position aus die W-Frage gestellt wird.

4. In der philosophischen Diskussion wird die W-Frage meist in einem radikaleren Sinne interpretiert:

Als Frage eines Individuums, das nur an seinem eigenen Wohlergehen interessiert ist. Da für ein solches Individuum grundsätzlich nur Klugheitsgründe zählen, lauft die Aufgabe nun auf den (scheinbar paradoxen) Nachweis hinaus, daß es im eigenen Interesse ist, den eigenen Interessen nicht immer die Priorität einzuräumen. Dieser Nachweis aber läßt sich nur unter bestimmten Voraussetzungen führen, die nicht allgemein gegeben sind. Gegen den Amoralismus gibt es kein 'durchschlagendes' oder .zwingendes' Argument.

5. Der Egoismus und die Gleichgültigkeit gegenüber den Forderungen der Moral ist und bleiben für jeden Handelnden eine Option, die durch kein Argument beseitigt werden kann. Dies gilt nicht nur im Hinblick auf die triviale Einsicht, daß Argumente niemals einen faktisch-materiellen Zwang ausüben können; auch einen rationalen Zwang durch Argumente gibt es nicht: Es ist nicht notwendigerweise irrational, bei günstiger Gelegenheit unmoralisch zu handeln. Aus der Sicht der Gesellschaft bedeutet dies, daß es unklug wäre, sich auf die Moralität der Individuen allein zu verlassen. Im Hinblick auf diejenigen, die moralischen Argumenten nicht zugänglich sind, muß sie sich (formelle wie informelle) Sanktionen vorbehalten. Vor allem aber sollte sie ihre Strukturen so einrichten, daß einerseits die ,günstigen Gelegenheiten' zum Unmoralisch-Sein möglichst rar bleiben, und daß sich andererseits moralisches Handeln ,lohnt'.

Fragen:

1. Welche möglichen Antworten auf die 'W-Frage' bietet der Text an?

2. Wie hängen Egoismus und Moralbegründung zusammen?

3. Ist es stets vernünftig, moralisch zu sein? Wie sieht das der Text?

4. Können Sie sich dem Ergebnis des Text (unter 5.) anschließen? Diskutieren Sie.

 

 

5. M10 Ethik des Kontraktualismus

(Aus : Konrad Ott, Moralbegründungen, Dresden 2 0 0 1 , S, 123 f.)

Für den Kontraktualismus entstehen Verpflichtungen aus Vereinbarungen (Verträgen, Abmachungen). Normen, Regeln und Institutionen gelten, sofern sie Ergebnis eines hypothetischen oder realen Gesellschaftsvertrages sind. Eine normative Ordnung ist in dieser Ethiktheorie nicht vorgegeben, sondern gilt nur, insofern strategisch-rational eingestellte Akteure sich auf sie einigen können. Andere Quellen moralischer oder rechtlicher Verpflichtungen existieren nicht. Das Moment der Einigung verweist auf eine (oberflächliche) Ähnlichkeit zwischen Kontraktualismus und Diskursethik. Die Einigung wird jedoch im Kontraktualismus im Unterschied zur Diskursethik nach dem Modell des Abschlusses eines Vertrages konzipiert, durch den die Vertragsparteien einander Rechtstitel einräumen und entsprechende Pflichten übernehmen. Niemand ist verpflichtet, einen Vertrag zu schließen, wenn er dies als für sich ungünstig ablehnt, da vertragsvorgängige Verpflichtungen nicht existieren. Man kann aus unterschiedlichen und aus beliebigen Gründen und Motiven einer Abmachung zustimmen. Die Gründe, können rein prudentieller Natur sein; eine Konzeption moralischer Einsicht ist unnötig. Ein paradigmatischer Grund ist die Angst, u.U.

böswilligen Personen schutzlos ausgeliefert zu sein. Die Stärken des Kontraktualismus liegen in seinen schwachen? Prämissen und in seiner Betonung des Individualismus. Das zugrunde gelegte Menschenbild ist eher pessimistisch. Jeder möchte seinen Nutzen maximieren, aber da dies für alle gilt, muß man sich klugerweise miteinander arrangieren. Eine Art »Moralität« soll sich: auf rationale Weise aus Amoralität ergeben. Der Kontraktualismus ist daher prudentiell, interessenorientiert, individualistisch und wertskeptisch. Häufig wird gesagt, dieses ethische Begründungsprogramm sei das einzige; das unter modernen Bedingungen noch übrigbleibe.

Thomas Hobbes ist der Begründer des Kontraktualismus.B5 In der von Hobbes ausgehenden Tradition

möchte man zeigen, dass die allgemeine Befolgung eines Sets von Regeln im Eigeninteresse egoistischer, aber rationaler Subjekte liegt, die aus der (fiktiven) Ausgangssituation des »Naturzustandes«, der sich für alle als unerträglich erweist, hinausgelangen wollen.

Der (bei Hobbes hypothetische) Vertrag beendet den Naturzustand, den anarchisch-freien »bellum omnium contra omnes« (Hobbes), in dem das menschliche Leben kurz, hart und gemein ist.

Fragen:

1. Wie begründet der Kontraktualismus die Gültigkeit von Normen?

2. Der Text behauptet, der Kontraktualismus sei "das einzige Begründungsprogramm, das unter modernen
    Bedingungen noch übrigbleibe."

- Wie lässt sich diese Einschätzung vom Text her begründen?

3. Mit welchen Überlegungen könnte man der Einschätzung widersprechen?

 

 

M11 Vorzüge des Kontraktualismus

(Aus: Ernst Tugendhat, Aufsätze 1992-2000, Frankfurt/M. 2001, S. 172f.)

In Wirklichkeit ist aber der Ansatz des Kontraktualismus der einzig natürliche für eine autonome Moral: Da

eine Moral in einem System wechselseitiger Forderungen besteht, ist eine autonom begründete Moral überhaupt nur so denkbar, daß sich die Individuen fragen, welche wechselseitigen Forderungen sie sich gegenseitig begründen können. Zur Begründung kann nicht irgendeine Instanz außerhalb des Wollens der Individuen herangezogen werden, weder eine Autorität noch eine angeblich reine Vernunft, noch sonst ein Rekurs wie z. B. der auf eine wie immer bestimmte Natur des Menschen oder auf die Gene. Und Autonomie kann hier natürlich nicht wie bei Kant Autonomie des einzelnen heißen, sondern nur wechselseitige Autonomie, d. h. daß jeder dem Willen aller anderen ein so großes Gewicht gibt wie seinem eigenen.

Man kann sich diesen kontraktualistischen Ansatz wieder an Hand der Frage verdeutlichen, die ein Kind an

seine Eltern stellen könnte. Nachdem sich im Gespräch des Kindes mit den Eltern die autoritären Normen als

unbegründet herausgestellt haben, können die Eltern nur noch auf den Willen des Kindes rekurrieren. Sie können ihm sagen: Soll es nun also, wenn es nach dir ginge, gar keine wechselseitigen Forderungen mehr geben, oder möchtest du auch von dir aus, daß bestimmte Normen gelten?

Dasselbe möchten aber auch alle anderen, und du kannst nicht von den anderen erwarten, daß sie sich deinen

Forderungen unterwerfen, wenn du dich ihnen nicht auch selbst unterwirfst. Wir müssen daher, wenn wir wollen, daß die selbstgewollten Normen gelten, eine moralische Gemeinschaft bilden, die darin besteht, daß wir dieses Set von Normen mittels unserer Disposition zu Empörung und Schuld und einem durch sie bestimmten Begriff der guten Person aufrechterhalten. »Es ist«, könnten die Eltern hinzufügen, »schwer vorstellbar, daß es je eine menschliche Gemeinschaft ohne diese Normen gegeben hat, und du kannst es dir also so denken, daß diese autonome Moral immer auch schon einen Kernbestand innerhalb der historischen autoritären Moralen bildete.«

Fragen:

1. Warum ist der Ansatz des Kontraktualismus "der einzig natürliche für eine autonome Moral?"

2. Welche Frage stellt wohl "das Kind" seinen Eltern, um sie zu einer kontraktualistischen Begründung
   von Moral zu 'zwingen'?

3. Mit welchen Argumenten könnte man di e Behauptung der Natürlichkeit des Ansatzes bezweifeln?

 

 

M12 Kritik des Kontraktualismus

(Aus: Ernst Tugendhat, Aufsätze 1992-2000., Frankfurt/M. 2001, S. 173 f.)

Der Kontraktualismus hat also einen einleuchtenden Ausgangspunkt. Aber es gibt Einwände.

Ein erster Einwand richtet sich gegen den im Kontraktualismus vorausgesetzten Individualismus.

Alle Menschen sind von erster Kindheit an sozialisiert, sie stehen von vornherein in normativen

Verhältnissen, und daher, so wird eingewandt, sei der im Kontraktualismus angenommene

Naturzustand vereinzelter Individuen eine Fiktion. Aber daß wir uns immer schon vergesellschaftet

und in normativen Verhältnissen vorfinden, wird im recht verstandenen Kontraktualismus gar nicht

geleugnet, sondern vorausgesetzt. Seine Frage ist vielmehr: Sind diese Verhältnisse rechtens? Und

d.h.: Sind sie den Individuen selbst gegenüber begründbar? Es ist nur die Frage nach der autonomen

Begründung, die den Naturzustand bloßer Individuen als Folie erzwingt. Er bildet den Hintergrund

für die normative Idee, unter welchen Bedingungen die faktisch vorhandenen normativen Verhältnisse als selbstgewollte verstanden werden können. Alle normativen Gebilde, die einen Eigenwert beanspruchen und sich nicht auf den Wen reduzieren lassen, den sie für die Individuen

haben, sind zu verwerfen. Ein zweiter Einwand besagt, der Kontraktualismus reduziere alles Moralische auf Egoismus. Es gebe auch spontanen, auf Sympathie beruhenden Altruismus. Der sich recht verstehende Kontraktualist bestreitet das nicht. Es gibt einen nichtnormativen Altruismus gegenüber Personen, mit denen wir uns gefühlsmäßig identifizieren, seien es Nahestehende oder auch alle Menschen oder sogar alle fühlenden Wesen, aber dieser Altruismus ist kein moralischer, wenn wir Moral als System von Normen, von wechselseitigen Forderungen verstehen. Man kann denjenigen Altruismus, der moralisch geboten ist, nicht als Erweiterung der Sympathie verstehen. Daß ein normativ gebotener Altruismus, dann, wenn er autonom verstanden werden soll, egoistisch fundiert sein muß, schließt nicht aus, daß es auch spontanen Altruismus gibt. Dem recht verstandenen kontraktualistischen Ansatz zufolge kann ein autonom zu verstehendes normatives System nur egoistisch überhaupt in Gang kommen, aber das schließt den spontanen Altruismus nicht nur nicht aus, sondern muß dazu führen, daß dieser durch soziale Hochschätzung in die Moral miteinbezogen wird. An diesen zweiten Einwand schließt sich leicht ein dritter. Auch wer zugibt, daß man den

moralischen Altruismus vom sympathetischen unterscheiden muß, kann zweifeln, ob nicht die

egoistische Basis es dem Kontraktualismus unmöglich macht, die Ausbildung eines Gewissens

verständlich zu machen. Als Gewissen bezeichnet man diejenige innere Instanz, die einen davon

abhält, so zu handeln, wie man es für moralisch verboten ansieht. Wie kann, so läßt sich fragen, bei

einem Konzept, das die Moral auf vormoralische Motive aufbaut, diese Instanz verständlich werden?

Man wird das Vermögen zur Ausbildung der moralischen Gefühle - Empörung und Schuld - als

biologisch vorgegeben ansehen müssen, sonst könnten sich Systeme sozialer Normen überhaupt

nicht ergeben.

Fragen:

1. Formulieren Sie die drei Einwände gegen den Kontraktualismus knapp in eigenen Worten.

2. Diskutieren Sie die Berechtigung der Einwände.

3. Ist der Kontraktualismus mit diesen Einwänden als Moralbegründung widerlegt?



6. Diskursethik

(von Mich H. Werner)

Der Name „Diskursethik“ könnte zu der Auffassung verleiten, es handele sich bei der so bezeichneten Ethik um

eine spezifische Ethik für Diskurse; um eine Bereichsethik also, die insofern mit der Medizin-, Sport- oder

Technikethik vergleichbar sei. Dies wäre jedoch ein Missverständnis. Zumindest dem Anspruch nach, den ihre

Vertreter mit ihr erheben, muss die Diskursethik als eine Konzeption der Allgemeinen Ethik verstanden werden, die in dieser Hinsicht z.B. mit der Ethik Kants, dem Kontraktualismus oder dem Utilitarismus zu vergleichen ist. Die Diskursethik soll also nicht nur eine Antwort auf die Frage geben, wie wir innerhalb von Diskursen richtig handeln, sondern sie soll klären, woran wir unser Handeln überhaupt, in jeder Situation, orientieren sollen. Ihren Namen „Diskursethik“ verdankt sie dem Umstand, daß sie bei dem Versuch, diese Frage zu beantworten, in zweierlei Weise auf die Praxis des argumentativen Diskurses Bezug nimmt. Erstens versucht sie, das Moralprinzip, das – ähnlich dem Kategorischen Imperativ Kants – als der oberste Orientierungspunkt allen Handelns verstanden wird, durch eine Reflexion auf die (nach Ansicht der Diskursethiker) ‘unhintergehbare’ Praxis des argumentativen Diskurses zu begründen. Zweitens besagt dieses Moralprinzip seinerseits, daß genau diejenige Handlungsweise moralisch richtig ist, der alle – insbesondere auch die Betroffenen – im Rahmen eines zwanglos geführten, rein argumentativen Diskurses zustimmen könnten. Der Praxis des argumentativen Diskurses kommt also sowohl bei der Begründung des Moralprinzips als auch bei der ‘Anwendung’ dieses Prinzips – besser gesagt: bei der Orientierung an diesem Prinzip – eine entscheidende Bedeutung zu.

Aus dem Gesagten geht schon hervor, daß es sich bei der Diskursethik um eine formale Prinzipienethik im Sinne Kants handelt. Ethiken dieses Typs sehen ihre primäre Aufgabe in der Formulierung und Begründung eines obersten Moralprinzips. Dieses Moralprinzip ist nicht eine einfache Norm oder Handlungsregel, die uns

unmittelbar sagt, wie wir – im Einzelfall oder in Situationen eines bestimmten Typs – handeln sollen. Vielmehr

stellt es eine „Metanorm“ (Kuhlmann), eine höherstufige Methoden- oder Verfahrensregel dar, die angibt, was

überhaupt eine moralisch richtige Norm, Maxime, Regel oder Handlungsweise auszeichnet und wie wir einfache Normen, Maximen oder situationsspezifische Handlungsweisen daraufhin prüfen können, ob sie moralisch richtig sind.

Die Diskursethik teilt mit der Ethik Kants nicht nur den prinzipienethischen Charakter. Auch sonst kann sie als

eine kritische Neufassung bzw. „Transformation“ der Kantischen Ethik verstanden werden. Ebenso wie die Ethik Kants ist die Diskursethik deontologisch. Das bedeutet, daß das moralisch Richtige nicht lediglich als eine Funktion des nichtmoralisch (evaluativ) Guten verstanden wird, wie dies beispielsweise im Handlungsutilitarismus der Fall ist: Moralisch richtig ist nicht immer genau diejenige Handlung, die zur Maximierung eines nichtmoralisch Guten – z.B. zur maximalen Steigerung des Wohlbefindens oder zur Maximierung der Erfüllung nichtmoralischer Präferenzen – beiträgt. Vielmehr wird im Rahmen der Diskursethik, ähnlich wie in der Ethik Kants, die moralische Richtigkeit einer Handlungsweise mit der rationalen Zustimmungsfähigkeit bzw. Akzeptabilität dieser Handlungsweise (bzw. der Maxime oder Norm der jeweiligen Handlung) gleichgesetzt. Als moralisch richtig gilt dabei, grob gesagt, diejenige Handlungsweise, Maxime oder Norm, die wir, wenn wir vernünftig überlegen und alle möglichen Konsequenzen sorgfältig ermessen, als Grundlage einer allgemeinen Handlungsorientierung – d.h. als Grundlage der Handlungsorientierung aller Handlungssubjekte in allen vergleichbaren Situationen – wollen könnten. Dieses Kriterium moralischer Richtigkeit enthält zwei wesentliche Grundideen, von denen die eine von der anderen voraussetzt wird. Die erste Grundidee ist die der Selbstgesetzgebung bzw. Autonomie. Sie kommt darin zur Geltung, daß die moralische Richtigkeit einer Handlungsorientierung nicht durch einen fremden Willen –

z.B. die Autorität Gottes oder die Dezisionen eines staatlichen Souveräns –, oder durch vermeintlich objektive

Standards – z.B. durch intrinsische Maßstäbe ‘der Natur’ – definiert wird. Vielmehr hängt, was als moralisch

richtig gilt, letztlich von unserer eigenen Zustimmung ab. Die zweite Grundidee ist die Idee der Verallgemeinerbarkeit im Sinne von Universalisierbarkeit. Sie ist in der Idee der Autonomie insofern schon

vorausgesetzt, als sich eine rationale, d.h. auf gute Gründe gestützte Zustimmung ihrem Sinn nach niemals exklusiv auf eine einzige, d.h. singuläre Handlung bzw. Situation, sondern nur auf eine universelle Handlungsweise bzw. auf einen universellen Situationstyp beziehen kann: Wenn Handlung H in Situation S rational akzeptabel ist, so muß H auch in Situation S* akzeptabel sein, sofern S* in allen (relevanten) Merkmalen mit S identisch ist. Versteht man Universalisierbarkeit in diesem schwächeren Sinn, ist sie eine Konsistenzbedingung aller praktischen Urteile. Die Forderung nach Universalisierbarkeit von Handlungsorientierungen und -beurteilungen ist insofern ein konstitutives Element aller kognitivistischen Ethiken. Das diskursethische Moralprinzip fordert allerdings noch eine stärkere Form der Universalisierbarkeit. Das Kriterium der Zustimmungsfähigkeit wird nämlich so verstanden, daß prinzipiell wir alle – d.h.: alle Vernunftwesen – eine Handlungsweise gleichermaßen akzeptieren können müßten, wenn sie als moralisch richtig gelten können soll. Auch in diesem stärkeren Sinne kann man von Universalisierbarkeit sprechen. Universalisierbar in diesem Sinne sind praktische Urteile und Handlungsorientierungen einzelner Moralsubjekte genau dann, wenn sie auch aus der Perspektive aller anderen Moralsubjekte zustimmungsfähig sind. In diesem Zusammenhang halten die Vertreter/innen der Diskursethik eine gewisse Revision der Ethik Kants für nötig. Kant hatte angenommen, daß sich bei der Frage, welche Maxime wir als allgemeine Handlungsorientierung wollen können, ein Übergang vom „Ich“ zum „Wir“ sozusagen von selbst ergibt: Wenn ich nur aufrichtig genug überlege, welche Maxime ich als allgemeines Gesetz wollen kann, so bleiben Kant zufolge zwangsläufig genau diejenigen Maximen übrig, die auch alle übrigen Moralsubjekte als allgemeines Gesetz wollen könnten. Die Vertreter/innen der Diskursethik gehen hingegen davon aus, daß wir dasjenige, was für uns alle gleichermaßen akzeptabel ist, nur im Zuge einer gemeinsamen diskursiven Verständigung aufdecken bzw. als solches bekräftigen können. Entsprechend rückt an die Stelle des Kategorischen Imperativs ein Diskurs- bzw. Universalisierungsprinzip, das die moralische Richtigkeit von Handlungsweisen davon abhängig macht, ob alle potentiellen Argumentationspartner ihr zustimmen könnten.

Literatur:

Apel, Karl-Otto (1973): Transformation der Philosophie. Zwei Bände. Band 1: Sprachanalytik, Semiotik,

Hermeneutik. Band 2: Das Apriori der Kommunikationsgemeinschaft. Frankfurt a. M.: Suhrkamp.

Habermas, Jürgen (1996): »Eine genealogische Betrachtung zum kognitiven Gehalt des Sollens.« In: Ders.: Die

Einbeziehung des Anderen: Studien zur politischen Philosophie. Frankfurt a. M.: Suhrkamp, S. 11-64.

Kuhlmann, Wolfgang (1992): Kant und die Transzendentalpragmatik. Würzburg: Königshausen & Neumann.

 

 

 

M13 Die Rettung der Vernunft

(von Klaus Podak)

 

Jürgen Habermas hat ein unglaublich komplexes, kluges, reflektiertes, auch immer wieder von ihm selbst

korrigiertes, weit verzweigtes Werk vorgelegt, das kaum auf einer Zeitungsseite verkürzt dargestellt werden kann. Kommunikation heißt bei ihm nicht das, was die technischen Medien uns unter diesem Titel in die Köpfe donnern wollen, asymmetrisch: ohne die Chance zum Widerspruch. Kommunikation - Habermas' wirklicher und wahrhaftiger Schlüsselbegriff - bedeutet die Möglichkeit der Verständigung (und der Selbstverständigung) über das, was alle wollen könnten, wollen müssten am Ende eines symmetrisch (also alle als gleichwertig

akzeptierenden) vollzogenen Kommunikationsprozesses. Der Begriff Kommunikation (und seine Entfaltung) –in dieser herausragenden Position -reagiert auf Veränderungen der Gesellschaftsentwicklung, nach denen die

Gesellschaften selbstreflexiv, also über sich selbst nachdenkend, ihre Geschichte und Zukunft in den Griff

bekommen wollen. Kommunikation ist ein Geschehen zwischen (altmarxistisch) Basis und Überbau. Nicht länger wird von den Produktionsverhältnissen alles bestimmt. Nicht länger wird aus spekulativen Konstruktionen der Philosophie kritisch herabgesehen auf den Alltagskram. [...]

Das alles spielt sich ab nach dem Ende der Metaphysik, also einer mit dem Anspruch auf sichere Letztbegründung zwingenden, zwanghaften Philosophie. Aber - und das ist sehr, sehr wichtig - dieses

philosophische Argumentieren landet auch nicht auf dem bunten Jahrmarkt postmoderner Beliebigkeit, auf dem

jeder mal so sagt, was er für richtig oder opportun hält. Habermas ist ein freundlich-strenger  Diskussionspartner.

Der Sprache des Diskurses und der Debatten sind Regeln eingeschrieben, die, seiner Meinung nach, kein bisschen willkürlich sind. Sie folgen, seiner Meinung nach, der Logik einer Vernunft, die im Sprachhandeln der

Diskutierenden immer schon in Anspruch genommen werden, die als Hintergrundwissen unsere Verständigungen leitet, die wir intuitiv schon immer anerkannt haben. Wir können uns nur verständigen, weil wir hinterrücks von einer Vernunft geleitet werden, über die wir nicht verfügen können, nicht verfügen müssen. Es ist die Logik der Sprache selbst, die im Sprechhandeln realisiert wird. [...]

Das ist die Pointe des berühmten "linguistic turns", des Abstellens aller Wahrheits- oder Richtigkeitsvermutungen und Zumutungen auf den Gebrauch von Sprache in Verständigungsprozessen. Sprachgebrauch- also ein Geschehen, nicht etwas als außer- oder überirdische Substanz Gedachtes -nimmt die Position des Absoluten in der Geschichte ein. Ohne jedoch als absolut einfach gesetzt zu werden. Sprachgeschehen ist da - als das alltäglich Selbstverständliche. Wir reden, um uns zu einigen. Deshalb entfällt auch der klassisch-philosophische Zwang zur Letztbegründung eines vermeintlich unerschütterlichen Fundaments. Eigentlich ist die Umkehrung, die mit dem "linguistic turn " eingeleitet worden ist, trivial. Vielleicht haben wir es gerade deshalb immer übersehen, dass die Vernunft' in sprachlich vermittelten Verständigungsprozessen steckt. Daraus folgt keineswegs, dass Vernunft nun schon eine immer vorhandene, gegebene Größe wäre. Sie verbraucht sich in Verständigungsprozessen. Sie muss ständig neu hergestellt werden in Verständigungsprozessen. Vernünftig sind wir nur, wenn wir, ganz und gar im Konkreten, miteinander vernünftig sprechhandeIn. Das kann misslingen. Absolute Sicherheit ist nirgends. So sieht - in der Sicht von Habermas - Philosophie nach dem Ende der Metaphysik, nach dem Ende der "großen Erzählungen " aus: fragil- aber zuverlässig. Bescheiden , trotzdem mit universalistischem Anspruch auftretend. Denn die dem Miteinander-Sprechen innewohnende Logik (Vernunft) gilt universal. [...] Diese hier nur skizzenhaft, im Werk von Habermas subtil, ausführlich, lernbegierig entfaltete Argumentation bildet die Basis für seine Vorstöße in die Welt der Tagespolitik: China und SPD, Kosovo und Gentechnik: Denn im Alltag, gerade im politischen Alltag, muss sie sich ja bewähren: die Theorie der Herstellung von Vernunft in Verständigungsprozessen. Es geht nicht mehr um die Erklärung des Seienden im Ganzen in einem großen Wurf. Es geht nunmehr um das Austesten vernünftiger Kommunikation.

(Aus: SZ am Wochenende, Süddeutsche Zeitung, 13/14. 10. 2001, S. 1 – Auszüge)

Aufgaben:

1. Welche Rolle spielt Kommunikation im Werk von Habermas?

2. Welche Aufgaben erfüllt die Kommunikation?

3. Wie hängen Kommunikation, Vernunft, Moralbegründung zusammen?

4. "Wir können uns nur verständigen, weil wir hinterrücks von einer Vernunft geleitet werden..." – Wie ist
    diese Aussage zu verstehen? Suchen Sie nach Beispielen für 'Vernunft' in der Sprache.

 

 

M14 Jürgen Habermas: Was heißt Diskursethik?

(Aus: J. Habermas, Erläuterungen zur Diskursethik, Frankfurt/M. 1991, S11f)

 

Lassen Sie mich vorweg den deontologischen, kognitivistischen, formalistischen und universalistischen Charakter der Kantischen Ethik erklären. Weil sich Kant auf die Menge begründbarer normativer Urteile beschränken will, muß er einen engen Moralbegriff zugrunde legen. Die klassischen Ethiken hatten sich auf alle Fragen des „guten Lebens" bezogen; Kants Ethik bezieht sich nur noch auf Probleme richtigen oder gerechten Handelns. Moralische Urteile erklären, wie Handlungskonflikte auf der Grundlage eines rational motivierten Einverständnisses beigelegt werden können. Im weiteren Sinne dienen sie dazu, Handlungen im Lichte gültiger Normen oder die Gültigkeit der Normen im Lichte anerkennungswürdiger Prinzipien zu rechtfertigen. Das moraltheoretisch erklärungsbedürftige Grundphänomen ist nämlich die Sollgeltung von

Geboten oder Handlungsnormen. In dieser Hinsicht sprechen wir von einer deontologischen Ethik. Diese versteht die Richtigkeit von Normen oder Geboten in Analogie zur Wahrheit eines assertorischen Satzes. Allerdings darf die moralische „Wahrheit" von Sollsätzen nicht - wie im Intuitionismus oder in der Wertethik - an die assertorische Geltung von Aussagesätzen assimiliert werden. Kant wirft die theoretische mit der praktischen Vernunft nicht zusammen. Normative Richtigkeit begreife ich als wahrheitsanalogen Geltungsanspruch. In diesem Sinne sprechen wir auch von einer kognitivistischen Ethik.

Diese muß die Frage beantworten können, wie sich normative Aussagen begründen lassen. Obwohl Kant die Imperativform wählt („Handle nur nach derjenigen Maxime, durch die Du zugleich wollen kannst, daß sie ein allgemeines Gesetz werde!"), übernimmt der kategorische Imperativ die Rolle eines Rechtfertigungsprinzips, welches verallgemeinerungsfähige Handlungsnormen als gültig auszeichnet: was im moralischen Sinne gerechtfertigt ist, müssen alle vernünftigen Wesen wollen können. In dieser Hinsicht sprechen wir von einer formalistischen Ethik. In der Diskursethik tritt an die Stelle des Kategorischen Imperativs das Verfahren der moralischen Argumentation. Sie stellt den Grundsatz ,D,' auf:

- daß nur diejenigen Normen Geltung beanspruchen dürfen,die die Zustimmung aller Betroffenen als Teilnehmer einespraktischen Diskurses finden könnten.

Zugleich wird der Kategorische Imperativ zu einem Universalisierungsgrundsatz ,U' herabgestuft, der in praktischen Diskursen die Rolle einer Argumentationsregel übernimmt:

- bei gültigen Normen müssen Ergebnisse in den Nebenfolgen, die sich voraussichtlich aus einer allgemeinen Befolgung für die Befriedigung der Interessen eines jeden ergeben, von allen zwanglos akzeptiert werden können. Universalistisch nennen wir schließlich eine Ethik, die behauptet, daß dieses (oder ein ähnliches) Moralprinzip nicht nur die

Intuitionen einer bestimmten Kultur oder einer bestimmten Epoche ausdrückt, sondern allgemein gilt. Nur eine Begründung des Moralprinzips, die ja nicht schon durch den Hinweis auf ein Faktum der Vernunft geleistet wird, kann den Verdacht auf einen ethnozentrischen Fehlschluß entkräften. Man muß nachweisen können, daß unser Moralprinzip nicht nur die Vorurteile des erwachsenen, weißen, männlichen, bürgerlich erzogenen Mitteleuropäers von heute widerspiegelt. Auf diesen schwierigsten Teil der Ethik werde ich nicht eingehen, sondern nur die These in Erinnerung bringen, die die Diskursethik in diesem Zusammenhang aufstellt: Jeder, der ernsthaft den Versuch unternimmt, an einer Argumentation teilzunehmen, läßt sich implizit auf allgemeine pragmatische Voraussetzungen ein, die einen normativen Gehalt haben; das Moralprinzip läßt sich dann aus dem Gehalt dieser Argumentationsvoraussetzungen ableiten, sofern man nur weiß, was es heißt, eine Handlungsnorm zu rechtfertigen. Soviel zu den deontologischen, kognitivistischen, formalistischen und universalistischen Grundannahmen, die alle Ethiken des Kantischen Typs in der einen oder anderen Version vertreten. Kurz erläutern möchte ich noch das in ,D' genannte Verfahren des praktischen Diskurses.

Den Standpunkt, von dem aus moralische Fragen unparteilich beurteilt werden können, nennen wir den „moralischen Gesichtspunkt" (moral point of view). Formalistische Ethiken geben eine Regel an, die erklärt, wie man etwas unter dem moralischen Gesichtspunkt betrachtet. John Rawls empfiehlt bekanntlich einen Urzustand, in dem alle Beteiligten einander als rational entscheidende, gleichberechtigte Vertragspartner, freilich in Unkenntnis über ihren tatsächlich eingenommenen gesellschaftlichen Status gegenübertreten, als „den angemessenen Ausgangszustand, der gewährleistet, daß die in ihm erzielten Grundvereinbarungen fair sind". G. H. Mead empfiehlt statt dessen eine ideale Rollenübernahme, die verlangt, daß sich das moralisch urteilende Subjekt in die Lage all derer versetzt, die von der Ausführung einer problematischen Handlung oder

von der Inkraftsetzung einer fraglichen Norm betroffen wären. Das Verfahren des praktischen Diskurses hat Vorzüge gegenüber beiden Konstruktionen. In Argumentationen müssen die Teilnehmer davon ausgehen, daß im Prinzip alle Betroffenen als Freie und Gleiche an einer kooperativen Wahrheitssuche teilnehmen, bei der einzig der Zwang des besseren Arguments zum Zuge kommen darf. Der praktische Diskurs gilt als eine anspruchsvolle Form der argumentativen Willensbildung, die (wie der Rawlssche Urzustand) allein aufgrund allgemeiner Kommunikationsvoraussetzungen die Richtigkeit (oder Fairneß) jedes unter diesen Bedingungen möglichen normativen Einverständnisses garantieren soll. Diese Rolle kann der Diskurs kraft der idealisierenden Unterstellungen spielen, die die Teilnehmer in ihrer Argumentationspraxis tatsächlich  vornehmen müssen; deshalb entfällt der fiktive Charakter des Urzustandes einschließlich des Arrangements künstlicher Unwissenheit.

Auf der anderen Seite läßt sich der praktische Diskurs als ein Verständigungsprozeß begreifen, der seiner Form nach alle Beteiligten gleichzeitig zur idealen Rollenübernahme anhält. Er transformiert also die (bei Mead) von jedem einzeln und privat im vorgenommene ideale Rollenübernahme in eine öffentliche, von allen intersubjektiv gemeinsam praktizierte Veranstaltung.

Aufgaben:
Welche - vier - Besonderheiten zeichnen alle Ethiken aus, die in der Tradition von Kants Ethik stehen?Wie

formuliert die Diskursethik das, was bei Kant 'kategorischer Imperativ' heißt? Wie begründet Habermas die Überlegenheit des praktischen Diskurses über andere Möglichkeiten, einen unparteilichen Standpunkt zu erreichen?



M15 Grundsätze und Regeln der Diskursethik

1. "Statt allen anderen eine Maxime, von der ich will, dass sie ein allgemeines Gesetz sei, als gültig

vorzuschreiben, muss ich meine Maxime zum Zweck der diskursiven Prüfung ihres Universalitätsanspruchs allen anderen vorlegen. Das Gewicht verschiebt sich von dem, was jeder (einzelne) ohne Widerspruch als allgemeines Gesetz wollen kann, auf das, was alle in Übereinstimmung als universale Norm anerkennen wollen " (S. 77)

 

Universalisierungsgrundsatz (U)

 

2. "So muss jede gültige Norm der Bedingung genügen, dass die Folgen und Nebenwirkungen, die sich jeweils aus ihrer allgemeinen Befolgung für die Befriedigung der Interessen eines jeden Einzelnen (voraussichtlich) ergeben, von allen Betroffenen akzeptiert (und den Auswirkungen der bekannten alternativen Regelungsmöglichkeiten vorgezogen) werden können." (S. 75f)

 

Diskursethischer Grundsatz (D)

 

3. "Der Diskursethik zufolge darf eine Norm nur dann Geltung beanspruchen, wenn alle von ihr möglicherweise Betroffenen als Teilnehmer eines praktischen Diskurses Einverständnis darüber erzielen, (bzw. erzielen würden) dass diese Norm gilt." (S. 76)

Regeln für den praktischen Diskurs:

4.1: "Kein Sprecher darf sich widersprechen.

4.2: Jeder Sprecher, der ein Prädikat F auf einen Gegenstand a anwendet, muss bereit sein, F auf

jeden anderen Gegenstand, der a in allen relevanten Hinsichten gleicht, anzuwenden.

4.3: Verschiedene Sprecher dürfen den gleichen Ausdruck nicht mit verschiedenen Bedeutungen

benutzen." (S. 97)

5.1: "Jeder Sprecher darf nur das behaupten, was er selbst glaubt.

5.2: Wer eine Aussage oder Norm, die nicht Gegenstand der Diskussion ist, angreift, muss hier-

für einen Grund angeben." (S. 98)

6.1: "Jedes sprach- und handlungsfähige Subjekt darf an Diskursen teilnehmen.

6.2: Jeder darf jede Behauptung problematisieren.

6.3: Jeder darf jede Behauptung in den Diskurs einführen.

6.4: Jeder darf seine Einstellungen, Wünsche und Bedürfnisse äußern.

6.5: Kein Sprecher darf durch innerhalb oder außerhalb des Diskurses herrschenden Zwang

daran gehindert werden, seine obigen Rechte wahrzunehmen." (s. 99)

(Aus: J. Habermas, Diskursethik – Notizen zu einem Begründungsprogramm, in: Ders: Moralbewusstsein und

kommunikatives Handeln, Frankfurt 1983, S. 53-126)

Aufgaben:

1. Inwiefern kritisiert die erste Aussage (1.) die Ethik Kants?

2. Versuchen Sie, einen 'kategorischen Imperativ' zu formulieren, der die Idee der Diskursethik ausdrückt.

Berücksichtigen Sie dabei auch die Regeln (U) und (D).

3. Halten Sie die Diskursregeln (4.1-6.5) für ausreichend, um eine Diskussion zu führen, in der das

ethisch Richtige und für alle Verbindliche als Ergebnis herauskommt?

4. Welche Regeln fehlen?

5. Kann es überhaupt einen Diskurs in der Praxis geben, der all diese Regeln einhält? Kritisieren Sie die

Regeln unter dem Aspekt ihrer 'Machbarkeit'.

6. Versuchen Sie, selbst einen Diskurs über ein ethisches Problem zu führen, der all diese Regeln berück-

sichtigt. (Eine Kontrollgruppe sollte festhalten, welche Regeln gebrochen wurden.)

 

 

M16 Gibt es moralische Normen, die niemand bestreiten kann?

Diskursethische Letztbegründung?

(Aus: Ethik und Unterricht, Heft 2, 1994, S. 19)

Die folgende Liste von widersprüchlichen Aussagen, sogenannte "performative Selbstwidersprüche", könnte von einem radikalen Skeptiker behauptet werden, der auf keinen Fall zugeben will , dass es irgend eine verbindliche moralische Norm, bzw. irgend eine unbestreitbare Wahrheit gibt. Führen Sie in Ihrer Klasse einen Diskurs, der das Ziel hat, den Skeptiker zur Aufgabe zu bewegen:

1. Teilen Sie Ihre Klasse in zwei Gruppen: 'Skeptiker' und 'Diskursethiker'.

2. Die 'Skeptiker' verteilen die Aussagen aus der Liste unter sich. Jeder erfindet eine konkrete Aussage,

die seinen Widerspruch enthält und vertritt sie gegen die andere Gruppe.

3. Alle 'Diskursethiker' versuchen Ihn zu widerlegen.

4. Diskutieren Sie so lange, bis alle Aussagen der 'Skeptiker' als Selbstwidersprüche entlarvt sind.

 

Performative Selbstwidersprüche

1. Widerspruchsfreiheit: »Ein und derselben Sache darf ein und dieselbe Aussage sehr wohl

ausgesprochen und in derselben Hinsicht (Beziehung) zugleich auch nicht zugesprochen werden.«

Auf Nachfrage (meinst du das wirklich?) müßte zugegeben und bekräftigt werden: [Ich behaupte

mit dem Anspruch auf Richtigkeit:] »Ein und derselben ...«

2. Sinngeltungsanspruch: [Ich behaupte mit Verständlichkeitsanspruch:] »Ich habe keinen

Verständlichkeitsanspruch.«

3. Wahrhaftigkeit: [Ich behaupte mit dem Anspruch auf Wahrheit:] »p, und p ist eine Lüge.«

4. Freie Akzeptierbarkeit: [Ich behaupte hiermit als intersubjektiv gültig (als durch jeden

Diskussionspartner frei akzeptierbar):] »Die Norm der freien Akzeptierbarkeit von p brauche ich

nicht anzuerkennen.«

5. Zwanglosigkeit: [Ich sage dir mit dem Anspruch, dich allein durch die Kraft meiner Aussagen

überzeugen zu können]: Überzeugung ist nichts als eine scheinbar zwanglose Suggestion.«

6. Gewaltfreiheit: [Ich erhebe den Anspruch, dich ohne Machteinsatz davon überzeugen zu

können:] »Aller Sprachgebrauch - auch die Argumentation — ist nichts als eine

Machtpraktik.«

7. Wahrheitsanspruch: »Ich behaupte als wahr, daß ich keinen Wahrheitsanspruch habe.«

8. Selbstengagementfehler: [Ich behaupte allen Ernstes:] »p, und es ist mir völlig egal, daß p.«

9. Begründungspflicht: [Ich behaupte mit guten Gründen:] »p, aber ich brauche p nicht zu begründen

weder jetzt noch später.«

10. Gleichberechtigung: [Ich behaupte allen gegenüber als wahr:] »Ich brauche die Gleich-

berechtigung aller denkbaren Argumentationspartner nicht anzuerkennen."

11. Selbstbindungsfehler: [Ich behaupte mit dem Anspruch, meine Gesprächspartner überzeugen

zu können, auch wenn alle dagegen reden könnten:] »p, und über p lasse ich nicht mit mir

reden.«

12. Konsensbildung: [Ich vertrete als konsensfähig den Vorschlag:] »Wir sollen prinzipiell das

Diskursziel des Konsenses durch das des Dissenses ersetzen.«

13. Ideale Unbegrenzte Sprechsituation: »p, und p würde die Ideale Unbegrenzte

Kommunikationsgemeinschaft niemals zustimmen.« Beispiel: [Ich behaupte euch gegenüber

als wahr:] »Meine Argumentationsweise gilt nicht für euch, sondern nur für Angehörige

meines Kulturkreises, meiner Religion usw.«

 

 

M17 Was fordert die Diskursethik? Ein fiktives Interview

(Aus: Ethik und Unterricht, Heft 2, 1994, S. 26 f.)

Aufgaben: 1. Lesen Sie das Interview mit verteilten Rollen.

                 2. Ergänzen Sie das Interview um weitere Zwischenfragen, die das Verständnis erleichtern.

1. Frage: Was ist nach der Diskursethik oder Kommunikationsethik gutes, gerechtes Verhalten?

Die Grundnorm der Konsensbildungspflicht (Basisnorm I) lautet: »Wenn wir an der Lösung eines praktischen Problems ernsthaft interessiert sind, eines Problems, in dem es um die Berechtigung von Handlungsnormen, Zielen, Bedürfnissen, Interessen geht, und dies insbesondere im Falle des Konflikts zwischen Ansprüchen verschiedener Beteiligter, dann müssen wir uns um eine Lösung bemühen, der jeder irgendwie Betroffene zustimmen könnte: wir müssen uns um einen vernünftigen Konsens bemühen. Wobei »vernünftig«, wie wir erinnern wollen, heißen soll, daß kein Zwang außer dem des besseren Arguments ausgeübt werden darf.« (Formulierung von Wolfgang Kuhlmann)

2. Frage: Die Diskursethik gibt mir also keine direkte Antwort auf meine Frage, sondern schreibt mir nur ein Verfahren vor?

ja. Die Diskursethik ist zweistufig. Wir müssen nämlich genau unterscheiden zwischen den konkreten Handlungsnormen (2.. Stufe), die uns sagen, was wir hier und jetzt tun sollen, und den Basisnormen (1. Stufe), auf deren Grundlage die konkreten Handlungsnormen aller erst herausgefunden werden können. Die wichtigste Basisnorm ist die eben genannte »Grundnorm der Konsensbildungspflicht«.

 

3. Frage: Aber der Dialog mit den Betroffenen ist doch in den meisten Fällen gar nicht möglich?

Aber in den wichtigsten Fällen! Sonst gilt der Zusatz zu Basisnorm I: Handle auch in einsamer Entscheidung wenigstens nach einer konsensfähigen Handlungsnorm!

 

4. Frage: Kann man das alles nicht kürzer sagen?

Doch: Handle so, daß deiner Handlung alle von dieser Handlung möglicherweise Betroffenen tatsächlich zwanglos zugestimmt haben oder doch wenigstens zustimmen würden!

 

5. Frage: Dann wäre ja der Diskurs das oberste Gebot bei allen Interessenkonflikten. Denn nur, wenn alle Vormeinungenund Entscheidungen angezweifelt und Rechtfertigungen für alles verlangt werden dürfen, kommt es zu einem tatsächlichen Konsens. So ein sokratischer Dialog aber heißt heute Diskurs und ist utopisch. Die Realität, die ist eben nicht so oder?

Richtig. Deshalb sollten wir uns nach der Diskursethik für die Herstellung der Anwendungsbedingungen der Grundnorm einsetzen, d.h. gewaltlos für die Realisierung zwangloser, demokratischer Kommunikation unter allen Menschen kämpfen. Dies besagt die Basisnorm II der Realisierungspflicht: Bemühe dich stets darum, zur langfristigen Realisierung solcher Verhältnisse beizutragen, die der Realisierung der idealen Kommunikationsgemeinschaft näher kommen! (Karl-Otto Apel)

 

6. Frage: Gilt das Gebot der gewaltlosen Kommunikation ausnahmslos, oder gibt es auch ein Recht auf Selbstverteidigung?

Es gibt immer Realitäten, die auf dem Weg zur Idealen Unbegrenzten Kommunikations-Gemeinschaft: liegen:

Zunächst alle Menschen, ferner alle wahrhaft demokratischen und wissenschaftlichen Traditionen sowie die

noch(!) existierenden ökologischen Bedingungen fiir höhere Lebewesen auf der Erde. Wir haben die

Pflicht, diese Realitäten zu bewahren und jede Verständigungsorientierte Kommunikationsgemeinschaft

(Abk.: VKG) zu schützen; z.B. meine ich, wir haben die Pflicht, als Bürger hier auf Mitsprache

(Partizipation) zu bestehen. Dies besagt für uns die Basisnorm III, die »Bewahrung«- und Schutzpflicht«:

»Trage stets dafür Sorge, daß die schon existierenden Bedingungen der möglichen Realisierung einer

idealen Kommunikationsgemeinschaft — so die biologische Existenz der realen menschlichen

Kommunikations-Gemeinschaften und die Existenz der kulturellen Voraussetzungen (der idealen

Kommunikationsgemeinschaft) - gewahrt werden!« (Karl-Otto Apel) Dies bedeutet z.B.: Im Falle physischer

Bedrohung unterdrückter Menschengruppen gibt es für diese Gruppen, wenn es sich um VKGs handelt,

ein Widerstandsrecht.

7. Frage: Gut, dies ist eine Ethik. Aber aus welchen Gründen sollte ich überhaupt ethisch handeln ? Warum sollte ich das alles befolgen?

Aus egoistischen Gründen: Um zu überleben! Daß heutzutage viele praktische Probleme in ihrer

Komplexität lebensbedrohliche Dimensionen angenommen haben, zeigen Daten und Prognosen zur

ökologischen Situation. Um »Wege aus der Gefahr« zu finden, bedarf es der Mithilfe aller. Zur

Veranschaulichung: In einem Bericht des World-watch-Instituts Washington steht, daß in 100 Jahren möglicherweise nur noch 50 % der »Naturvölker« existieren werden. Diese besäßen aber ein »unschätzbares Wissen über das weltweite Ökosystem«, das der ganzen Menschheit zugute komme. Millionen Pflanzen- und

Tierarten würde es nicht mehr geben, wenn ihre Kulturen den herrschenden Kulturen untergeordnet oder

ausgerottet würden (Frankfurter Rundschau vom 14.12.92). Außerdem meine ich, daß wir von diesen

Kulturen vielleicht etwas für unser Lebensglück lernen können.

8. Frage: Schön, wir sollen uns auf der Basis unserer »wahren« Bedürfnisse oder Interessen oder Vorteile mit

allen einigen. Es wäre schön, wenn dies allgemeine Orientierung würde. Aber innerhalb des Diskurses kommt

dann doch wieder das alte Problem des Utilitarismus, das Maßstabsproblem: Was ist für den Menschen nützlich, vorteilhaft oder von »wahrem Interesse«? Die Maßstäbe dafür kann doch jeder nur in sich selber suchen und finden?

Richtig. Die Kommunikationsethik kann und darf keine Maßstäbe vorgeben, wohl aber gibt sie

Rahmenkriterien für jede mögliche Konsensbildung vor: Ethisch richtig kann doch nur sein, was den

Diskursregeln und den drei Basisnormen nicht widerspricht, sonst würden wir uns ja um die Möglichkeit

bringen, das Richtige mit den anderen herauszufinden.

 

7. Postmoderne Ethik

 

Die Postmoderne bezieht auch in der Ethik eine radikal-skeptische Position. Ihr Schwerpunkt liegt hier allerdings nicht.

Mit einer Ausnahme: Emmanuel Lévinas (1906-1995) denkt die gesamte Philosophie von der Ethik her, für ihn ist Ethik eine "Erste Philosophie". Er sieht als Grundzug der gesamten abendländischen Philosophie ein gestörtes Verhältnis zum Anderen: das Andere wird als solches nicht ertragen, wird vereinnahmt, dem Maßstab des subjektiven Blicks gebeugt, sein Geheimnis wird als Bedrohung empfunden, sein Rätsel muss gelüftet werden, da wir gewohnt sind, vom Ich, vom eigenen Bewusstsein aus zu denken und dieser Perspektive alles unterzuordnen. Das Ich wird, spätestens seit Descartes, absolut gesetzt:

"...dabei verliert das Andere seine Andersheit. Von ihrem Beginn an ist die Philosophie vom Entsetzen vor dem

Anderen, das Anderes bleibt, ergriffen...durch alle Abenteuer hindurch findet sich das Bewusstsein als es selbst

wieder, es kehrt zu sich zurück, wie Odysseus, der bei allen seinen Fahrten nur auf seine Geburtsinsel zugeht."

(Lévinas, 87, S. 212)

Dieser Vergötzung der Autonomie, diesem selbst-bewussten Blick auf den Anderen, die das menschliche Denken verengen und dem Bewusstsein alles Spontane, Offene verbieten, setzt Lévinas die Utopie einer "Ethik des Anderen" entgegen, einen radikalen Altruismus, der im Perspektivenwechsel, in der konsequenten Verantwortung für den Anderen, die nicht etwa "übernommen" wird, sondern da ist, als sei sie "immer schon" vorhanden, die Bedingung dafür sieht, dass die Menschen zu sich finden können: "Die Menschlichkeit des Menschen – das wahre Leben – ist (noch) abwesend....Der eigentliche Durchbruch des Subjektiven, das ist das Sein, das sich seiner eigenen Seinsbedingungen entledigt: Selbstlosigkeit" (Lévinas, 87, S.77)

Damit knüpft Lévinas zwar an der Bewusstseins-Kritik Nietzsches und Heideggers an, wendet sie aber – utopisch – ins Positive: der "Wille zur Macht" oder das Ende des "Humanismus" als letzte Übersteigerungen eines selbstbewussten Denkens, können überwunden werden, wenn eben diese Konzentration auf das Selbstbewusstsein abgelöst wird durch die Hinwendung zum Anderen.

Die meisten postmodernen Philosophen äußern sich zu ethischen Fragen allerdings eher am Rande und eher

kritisch gegenüber Fundierungstheorien denn konstruktiv. Eine Begründung, gar Letztbegründung, von Moral

diesseits der jenseitigen erscheint ihr hoffnungslos; mit dem Tod Gottes stirbt die einzige glaubwürdige Autorität jedes Gültigkeitsanspruchs von Moral, alle profanen Versuche, dieses Glaubwürdigkeits-Vakuum zu füllen, müssen scheitern oder fallen in religiöse Begründung zurück.

Die Diskursethik, als modernste Variante eines solchen säkularen 'Rettungsversuchs', wird von der Postmodernen vor allem mit zwei Einwänden konfrontiert.

Erstens: Ziel der Diskurse sei in Wahrheit nicht der Konsens, auf den sich die Diskursteilnehmer einigten, vielmehr der Dissens, der Widerstreit ("le différend" / Lyotard). Die Vorstellung eines Konsensus sei zu harmonistisch und, da, angesichts der Heterogenität der Teilnehmerinteressen, nicht wirklich zwanglos realisierbar, zuletzt gewalttätig.

Der Konsens sei nur ein Zwischenstadium, am Ende münde jeder Diskurs in der Paralogie.

Zweitens: Die Bedingung, dass die Diskursteilnehmer "sagen, was sie meinen" (Habermas) sei, jenseits des

schieren Verbots von Lüge und Täuschung, uneinlösbar. Sie geht von einer Referenztheorie von Sprache aus, die die Komplexität des Verhältnisses von Semantik und Pragmatik unterschätzt: Die Bedeutung von Begriffen bildet, verändert, überformt sich in der konkreten Sprachverwendung dergestalt, dass es unmöglich scheint, a priori ein fixes Verhältnis von Aussage (sagen) und Bedeutung (meinen) festzuschreiben. Und: selbst wenn ich sagen könnte, was ich meine, bleibt fraglich, ob der Hörer versteht, was ich meine, mit dem, was ich sage. Zudem unterstellt die Referenztheorie eine unhaltbare metaphysische Ordnung von Dingen und zugeordneten Begriffen: Um Rousseaus Körper-Metapher zu verstehen, brauche ich aber nicht die Annahme, dass die Begriffe "Kopf" und Körper" sich zueinander verhalten wie ein Kopf und ein Körper, es genügt zu wissen, wie die Begriffe gemeinhin verwendet werden. Sprache ist kein Instrument, die Welt abzubilden, sondern ein Signum des Menschlichen.

Weit besser als "Postmoderne Ethik", wie Z. Bauman sein Buch – die bislang einzige einschlägige Monographie nennt, würde Lyotards Titel "Postmoderne Moralitäten" zu dem Werk passen, da es alle Ethik verwirft und auf die Pluralität von Moral verweist. In folgenden Schritten entwickelt er seine Konzeption. (Vgl. Z. Bauman, Postmoderne Ethik, Wien 1995, S. 5-35)

1.) Der Mensch ist ein moralisch ambivalentes Wesen. Diese Ambivalenz ist unaufhebbar, alle Versuche, den

moralisch-besseren Menschen zu erziehen, münden in Gesinnungsdiktatur, Tugendterror und Grausamkeit. Es gibt keine Garantie für Moralität, sie ist eine existentielle Unmöglichkeit, wer sie erstrebt, verschlimmert nur die Lage.

2.) Moral ist "inhärent nicht-rational". Sie zeigt sich weder aus utilitaristischem Kalkül, folgt keinen Zweck- und Nützlichkeitserwägungen, noch ist sie Prinzipien- oder Maximen-geleitet. Nicht aus Lust, noch aus Pflicht handeln wir moralisch, sondern aus spontanem Impuls. Das autonome moralische Gewissen eines Jeden ist nicht einklagbar, mal schlägt es, mal schweigt es.

3.) Ethik irritiert nur die Moral. Sie nutzt den spontanen moralischen Impuls für ihre Steuerungs-absichten, will ihn zügeln, zähmen, dirigieren – und zerstört ihn dadurch. Sie verschiebt Moral aus dem Bereich persönlicher

Autonomie in machtgestützte Heteronomie, sie will erlernbare Regeln, ethisches Wissen an die Stelle subjektiver moralischer Verantwortung setzen und sieht nicht, dass Moral das Chaotische ist, inmitten einer rationalen Ordnung.

4.) Moralität ist aporetisch. Die Folgen moralischer Handlungen sind fast stets uneindeutig, widersprüchlich. Selten sind moralische Handlungen eindeutig gut, meist hingegen ein Abwägen im Konfliktfall, was negative Folgen einschließt. Daher auch unsere Unsicherheit, wenn wir moralisch handeln. So kann etwa selbst vermeintlich so eindeutig Gutes, wie Hilfsbereitschaft in Abhängigkeit und Beherrschung des Hilfesuchenden umschlagen.

5.) Moral ist nicht universalisierbar. Das heißt nicht, dass sie vollkommen relativ, beliebig ist, wohl aber stülpt der Universalismus in seiner bekannten Form einen ethischen Code über alle, versucht die moralische Gleichschaltung, die Verallgemeinerung einer einzigen, westlichen Moral – und erreicht damit doch nur ein Verstummen der "wilden, autonomen, widerspenstigen, unkontrollierten Ursprünge moralischer Urteilskraft." Indes, ein konsequenter Relativismus, der die Gleich-Gültigkeit kulturspezifischer Moralen, ja, lokalen Brauchtums propagiert, ist nicht die Alternative zum europäisch-rationalistischen Universalismus; da die Vielfalt an Moralen sich widersprechen, gar neutralisieren können, führt er letztlich in die moralische Beliebigkeit, den Nihilismus.

6.) Moral ist also nicht relativ. Dies sind nur die verschiedenen ethischen Codes, die versuchen, echte, spontane, natürliche Moralität durch ihre vorgefassten Normen und Regeln zu ersetzen. Die Moral selbst ist autonom, die heteronomen Ethiken sind es, die die Utopie eines befreiten, moralisch-autonomen Subjekts verhindern.

7.) Moralität ist nicht begründbar. Vielmehr geht sie allen Begründungsversuchen voraus, steht auch gar nicht unter Begründungszwang. Sie geschieht einfach – oder nicht – ex nihilo. Auch erfordert sie keine Überwindung, kein Absehen vom Eigensinn, keinen Widerspruch zur menschlichen Natur, kein kaltes Kalkül. Sie ist da.

8.) Moralität ist das Erwachen der Verantwortung für den Anderen. Erst im Blick des Anderen erkenne ich mich selbst ganz, und damit zugleich als moralisches Selbst. Die wahre Autonomie, als Abgrenzung vom Anderen, ist nur durch die Hinwendung zu einem konkreten Anderen möglich, kein Subjekt ohne Objekt.

"Ich bin ich, insoweit ich für den anderen bin...Verantwortung, die übernommen wird, als ob sie immer schon da war, ist die einzige Begründung, welche die Moral haben kann." (Bauman, S. 121)

Diese Verantwortung zu übernehmen, und damit zu sich selbst zu finden, gelingt allerdings nicht immer und nicht jedem. Moralität ist nicht unvermeidlich, sie bleibt eine Chance.

(Klaus Goergen)

 

 

M18 Quellen der Postmoderne



M19 "Giebt es auf Erden ein Maaß?"

(von Klaus Podak)

Die Kirchen hielten und halten erfindungsreich an der alten, Jahrhunderte lang bewährten obersten

Autorität fest. Doch die Kirchen selbst haben ihre absolute Autorität verloren. Und außerhalb der Kirchen ist der Gott weit in die Ferne entrückt. Autoritätsverlust auch außerhalb der Kirchen: keine öffentliche Instanz, keine Institution, keine Partei, die nicht an Reputation verloren hätte, unter Verdacht geraten wäre in der heillos gewordenen Welt. Es ist nichts grundsätzlich Neues, Verlässliches erfunden worden. Selbst die nach Wahrheiten suchenden Wissenschaften brauchen neue Orientierung angesichts ihrer Missbrauchbarkeit, angesichts der hoch riskanten Konsequenzen ihrer Funde und Erfindungen. Nur – und da liegt die Moral begraben - außerhalb der Religion hapert es vollständig an einer absoluten, Halt gebenden Autorität. Es müsste, wenn an der alten Vorstellung festgehalten wird, eine Autorität sein, die Zwang ausüben und Sanktionen verhängen kann. [...]

Die letzten ernst zu nehmenden Kandidaten einer solchen Moral waren in der jüngsten Geschichte Vernunft und Sprache: menschliche Vermögen, die aber doch nicht so recht moralisch zwingen können. [...] Trotz

scharfsinnigster Argumentation in den Werken von Immanuel Kant (Vernunftethik) und Jürgen Habermas (auf

Sprache gegründete Diskursethik) haben sich diese Begründungsversuche nicht allgemein durchsetzen können. Der moralische Zwangscharakter von Vernunft und Sprache wird von keiner größeren Gruppe der Gesellschaft

akzeptiert. Er wird höchstens dann behauptet und benutzt, wenn es um die Überführung anderer als Abweichler

vom Pfad der Tugend geht. Das Model einer am biblischen Schema orientierten Moral, die mit Autorität und Strafen operiert, ist in der hochkomplexen Gesellschaft der Moderne nicht mehr durchzusetzen, geschweige denn verbindlich durchzuhalten.

Die Gesellschaft reagiert einfach antiautoritär. Die biblisch-abendländische Moralvorstellung mitsamt ihren

Nachfolgern im Geiste ist in einem Dilemma gelandet, das offenbar mit Allgemeinheitsansprüchen nicht mehr

aufzulösen ist. [...]

Eine endgültige Moral aus absoluter Begründung? Der Traum ist wohl ausgeträumt. Trotzdem wird kaum jemand bestreiten, dass wir z.B. auf das Konzept der Menschenrechte zur Orientierung angewiesen sind; dass wir Moral in irgendeiner Form brauchen, um uns im Zusammenleben zurechtzufinden. Aber wie können wir das jetzt noch hinkriegen? [...] Die philosophisch rein und sauber gehaltenen Begründungsversuche umfassender Ethiken erreichen die durch gebrochene Traditionen gekennzeichnete, von Menschen chaotisch in Unordnung gebrachte Wirklichkeit nicht mehr. Ein neuartiger Umgang mit Moral, der mit solchen, gleichsam verschmutzten Verhältnissen rechnet, ist an der Zeit.

Moral muss nämlich gar nicht von einem Nullpunkt aus begründet und dann in die Gesellschaft

eingeführt werden. Sie liegt in zerstückelten Teilen immer schon vor. Jeder weiß durch seine

Sozialisation ungefähr, was dort, wo er lebt, für gut und für böse, für gerecht und für ungerecht im

Umgang mit anderen Menschen gehalten wird. Dabei ist es erst einmal gleichgültig, ob sich der einzelne an diese, ihm irgendwie eingepflanzten, Regeln hält. Denn er weiß, wie andere Mitglieder der Gesellschaft sein Handeln bewerten, diese Bewertung ausdrücken und spürbar machen werden. Er kennt auch Reinheitsgebote der Flickwerkmoral – und reagiert darauf: mit Anpassung oder mit Auflehnung. Die Menschen kombinieren aus diesen Beständen, basteln sich daraus Patchwork-Ethiken, die im Alltag ein Durchkommen möglich machen. Alle diese vorläufigen Regelkombinationen zwingen nicht wirklich, aber sie erlauben es, die Handlungen anderer und die Folgen der eigenen abzuschätzen und einzuordnen.

(Aus: Süddeutsche Zeitung, 23. 04. 2000, SZ an Ostern)

Aufgaben:

1. "Eine endgültige Moral aus absoluter Begründung" könne es nicht mehr geben, behauptet der Text.
   
Wie begründet er dieses Urteil im einzelnen?

2. Warum wird dieser Verlust überhaupt zu einem Problem?

3. Welchen Ausweg beschreibt der Text?

4. Suchen Sie in Ihrer eigenen Erfahrungswelt nach Beispielen für den Verlust von Autoritäten.

5. Der Text spricht von einer "Flickwerkmoral" – was kann man sich konkret darunter vorstellen?

 

 

M20 Zigmunt Bauman: Postmoderne Moralbegründung

(Z. Bauman, Postmoderne Ethik, Hamburg 1995, S. 108ff.)

 

Die lange Suche nach gesicherten Begründungen moralischen Verhaltens dreht sich hier im Kreise. Den a

priori als launisch und sprunghaft deklarierten Gefühlen mißtrauend, setzten die Begründungssucher auf die

rationalen Entscheidungsträger, die sie aus dem Gehäuse der irreführenden Gefühle herauszuholen

gedachten. Diese Verlagerung des Schwerpunktes sollte ein Akt der Befreiung sein; den Gefühlen zu folgen,

wurde als Unfreiheit definiert (was immer jemand trotz und sogar gegen jede Vernunft tat, mußte die Folge

eines Zwanges sein, der sich über jedes Argument hinwegzusetzen vermochte), und konsequenterweise kam

die Emanzipation damit einem Austausch gleich: an die Stelle der Abhängigkeit des Handelns von Gefühlen

trat die Abhängigkeit des Handelns von Vernunft. Vernunft ist definitionsgemäß regelgeleitet; vernünftig zu

handeln, bedeutet demnach, bestimmten Regeln zu folgen. Freiheit, das Wesenszeichen eines moralischen

Selbst, wurde nun an der Genauigkeit gemessen, mit der es Regeln befolgte. Am Ende ist das moralische

Subjekt aus den Banden autonomer Gefühle gehakt worden, nur um in das Geschirr heteronomer Regeln

eingespannt zu werden.[...]

Verantwortung beschwört das Antlitz herauf, dem ich mich zuwende, aber sie erschafft mich auch als

moralisches Selbst. Verantwortung zu übernehmen, als sei ich bereits verantwortlich gewesen, ist ein Akt

der Erschaffung des moralischen Raums, der nicht anderweitig oder anderswo plaziert werden kann. Diese

Verantwortung, die übernommen wird, als ob sie immer schon da war, ist die einzige Begründung, welche

die Moral haben kann. Eine zerbrechlich-zarte Begründung, muß man zugeben. [...]

Es ist diese Verantwortlichkeit - höchste, vollständig nicht-heteronome Verantwortlichkeit, radikal

unterschieden von der Verantwortung auf Geheiß oder von Verpflichtungen aus einem Vertrag - die mich

zum Ich macht. Diese Verantwortung stammt von nichts anderem ab. Ich bin verantwortlich nicht wegen

meines Wissens um den Anderen, wegen seiner Tugenden oder wegen der Dinge, die er getan hat und die er

mir oder für mich tun könnte. Es obliegt nicht dem Anderen, mir zu beweisen, daß ich ihm meine

Verantwortung schulde. Nur in dieser kräftigen und stolzen Zurückweisung des Grund-, des Begründunghabem

macht mich Verantwortung frei. Diese Emanzipation ist nicht vergiftet von Unterordnung, selbst

wenn sie darin resultiert, daß ich mich selbst als eine Geisel dem Wohl und Wehe des Anderen ergebe.

Ambivalenz liegt im Kern der Moral: Ich bin frei, insoweit ich eine Geisel bin. Ich bin ich, insoweit ich für

den Anderen bin. Erst wenn diese Ambivalenz übertapeziert oder aus der Sicht verbannt wird, kann

Egoismus gegen Altruismus, Eigeninteresse gegen Gemeinwohl, moralisches Selbst gegen gesellschaftlich

gebilligte ethische Normen gesetzt werden.

Aufgaben:

1. Was wirft Bauman bisherigen Moralbegründungen vor? Gegen welche Begründungen wendet er sich?

2. Wie begründet er selbst moralisches Verhalten?

3. "Ich bin frei, insoweit ich eine Geisel bin." – Wie ist dieser Widerspruch zu verstehen?

 

M21 Zigmunt Bauman: Postmoderne Ethikkritik

(Aus: Z. Bauman, Postmoderne Ethik, Hamburg 1995, S. 23 f.)

Ich denke, folgende Merkmale kennzeichnen die moralische Verfassung aus postmoderner Sicht:

I. Die Behauptungen (sich widersprechend, aber allzuoft mit gleicher Überzeugungskraft vertreten) "Menschen

sind ihrem Wesen nach gut, man muß ihnen nur helfen, sich ihrer Natur gemäß zu verhalten" und "Menschen sind ihrem Wesen nach böse, man muß sie davor bewahren, ihren Impulsen zu folgen" sind beide falsch. Tatsächlich sind Menschen moralisch ambivalent: Ambivalenz wohnt im Kern der "Primärszene", des menschlichen von Angesicht-zu-Angesicht. Alle nachfolgenden sozialen Arrangements - von macht-gestützten Institutionen bis zu rational artikulierten und ermessenen Regeln und Pflichten - setzen diese Ambivalenz als ihren Grundstoff ein, während sie alles tun, sie von ihrer Erbsünde, nämlich Ambivalenz zu sein, zu reinigen. Diese Anstrengungen aber sind entweder ineffektiv oder sie verschlimmern das Übel, das sie entschärfen wollen. Angesichts der primären Struktur menschlichen Zusammenseins ist eine nicht-ambivalente Moralität eine existentielle Unmöglichkeit. Kein logisch kohärenter ethischer Code kann der essentiell ambivalenten Verfassung von Moralität Genüge tun. Und auch Rationalität kann moralische Impulse nicht außer Kraft setzen; sie kann sie höchstens ruhigstellen und lähmen, deshalb aber die Chancen, daß das Gute getan wird, nicht erhöhen, vielleicht sogar vergleichsweise nur verringern. Daraus folgt, daß es keine Garantien für moralisches Verhalten gibt; weder durch besser gestaltete Handlungskontexte noch durch bessere Handlungsmotive. Wir müssen lernen, ohne solche Garantien zu leben und mit dem Bewußtsein, daß es sie auch nie geben wird - daß eine perfekte Gesellschaft ebenso wie ein perfektes menschliches Wesen keine realisierbare Aussicht darstellen und Versuche, das Gegenteil zu beweisen, zu größerer Grausamkeit als zu mehr Menschlichkeit - und sicherlich zu weniger Moralität - führen.

2. Moralische Phänomene sind [...] nicht-rational. Da sie nur dann moralisch sind, wenn sie jeglichen

Zwecküberlegungen und Gewinn-/Verlustrechnungen vorausgehen, passen sie nicht ins Zweck-Mittel-Schema.

Sie entziehen sich auch den Begriffen von Brauchbarkeit oder Dienst, den sie einem moralischen Subjekt, einer

Gruppe oder einer Sache erweisen oder erweisen könnten. Sie sind nicht so gleichförmig, wiederkehrend, monoton und vorhersagbar, daß sie als regelgeleitet darstellbar wären. Vor allem deshalb können sie nicht durch irgendeinen ethischen Code erschöpfend erfaßt werden. Ethik wird nach dem Muster des Rechts gedacht; wie dieses bemüht sich Ethik da, wo sie einen Standpunkt bezieht, um Definitionen für angemessenes und

unangemessenes Handeln. Sie setzt sich selbst das Ideal (das kaum je in der Praxis erreicht wird), erschöpfende

und unzweideutige Definitionen hervorzubringen; solche, die klare Regeln für die Wahl zwischen angemessen und unangemessen liefern und keine "Grauzone« der Ambivalenz und Mehrfachinterpretation lassen. Mit anderen Worten: Ethik geht von der Annahme aus, in jeder Lebenssituation könne und solle eine Wahl als die eine gute im Gegensatz zu zahlreichen schlechten dekretiert werden. Handeln kann demzufolge in jeder Situation rational sein - nämlich so, wie die Handelnden es auch sein sollten. Doch diese Annahme unterschlägt, was an der Moralität eigentlich moralisch ist. Sie verschiebt moralische Phänomene aus dem Bereich der persönlichen Autonomie in den machtgestützter Heteronomie. Sie setzt erlernbares Wissen um Regeln an die Stelle eines moralischen Selbst, das sich durch Verantwortung konstituiert. Sie setzt Verantwortlichkeit gegenüber den Gesetzgebern und –hütern des Codes an die Stelle, an der früher Verantwortlichkeit gegenüber dem Anderen und dem eigenen moralischen Gewissen bestand - als dem Kontext, in dem moralische Position bezogen wird.

Aufgaben:

1. Inwiefern sind Menschen "moralisch ambivalent"? Inwiefern ist Moral "nicht rational"? Versuchen Sie,
    die kritischen Einwände Baumans gegen Annahmen der Ethik nachzuvollziehen.

2. Suchen Sie Beispiele menschlichen Handelns, an denen sich die Kritik Baumans belegen lässt.

3. Was könnte man gegen Baumans Vorwürfe kritisch einwenden?

 

 

M22 Richard Rorty: Zur Beförderung der 'Menschenrechtskultur'

(R. Rorty, Wahrheit und Fortschritt, Frankfurt/M. 2000, S. 258 f.)

Nach Platons Ansicht kann man die Menschen dazu bringen netter zueinander zu sein, indem man sie auf eine Eigenschaft hinweist, die allen gemeinsam ist: ihre Vernunft. Es nutzt aber wenig, wenn man die eben geschilderten Leute darauf aufmerksam macht, daß viele Muslime und viele Frauen eine Menge von Mathematik, Technik oder Jura verstehen. Die aufgebrachten jungen Nazischläger waren sich durchaus im klaren darüber, daß es viele kluge und gebildete Juden gab, doch das hat nur das Vergnügen gesteigert, mit dem sie solche Juden verprügelten. Es nutzt auch nicht viel, solche Leute dazu zu bringen, Kant zu lesen und zuzustimmen, daß man handelnde Vernunftwesen nicht als bloße Mittel behandeln sollte. Denn alles hängt davon ab, wer überhaupt als Mitmensch gilt: als handelndes Vernunftwesen im einzig relevanten Sinne, nämlich in dem Sinne, in dem vernünftiges Handeln gleichbedeutend ist mit der Zugehörigkeit des Betreffenden zu unserer moralischen Gemeinschaft.

Die meisten Weißen waren bis vor ganz kurzer Zeit der Ansicht, daß die meisten Schwarzen nicht dazugehörten. Die meisten Christen waren bis ins 17. Jahrhundert etwa der Ansicht, daß die meisten Heiden nicht dazugehörten. Nach Ansicht der Nationalsozialisten gehörten die Juden nicht dazu. Nach Ansicht der meisten Männer in Ländern mit einem durchschnittlichen Jahreseinkommen unter dreitausend Euro gehören die meisten Frauen auch heute noch nicht dazu. Immer, wenn Rivalitäten zwischen Stämmen und Völkern wichtig werden, werden die Angehörigen der gegnerischen Stämme und Völker nicht dazugehören. Aus Kants Erklärung der gebührenden Achtung vor handelnden Vernunftwesen geht hervor, daß man die

Achtung, die man vor Personen der eigenen Art empfindet, auf alle ungefiederten Zweifüßer übertragen sollte. Das ist ein ausgezeichneter Vorschlag, eine gute Formel zur Verweltlichung der christlichen Lehre von der Brüderlichkeit der Menschen.

Doch bisher ist dieser Vorschlag noch nie durch ein auf neutralen Prämissen beruhendes Argument begründet worden, und dies wird auch in Zukunft nicht gelingen. Außerhalb des europäischen Kulturkreises der Nachaufklärungszeit - also außerhalb des Kreises der verhältnismäßig ungefährdeten und geborgenen Personen, die seit zwei Jahrhunderten wechselseitig ihre Empfindungen manipulieren - sind die meisten Leute einfach außerstande zu begreifen, wieso die Zugehörigkeit zu einer biologischen Spezies ausreichen soll, um einer moralischen Gemeinschaft zugerechnet zu werden. Das liegt nicht daran, dass sie nicht vernünftig genug sind, sondern im Regelfall liegt es daran, daß sie in einer Welt leben, in der es schlicht zu riskant, ja

häufig irrsinnig gefährlich wäre, den Sinn für die moralische Gemeinschaft so weit zu fassen, daß er über die eigene Familie, die eigene Sippe oder den eigenen Stamm hinausreicht.

Um dafür zu sorgen, daß die Weißen netter zu den Schwarzen sind, die Männer netter zu den Frauen, die Serben netter zu den Muslimen oder die Heterosexuellen netter zu den Homosexuellen, und um dazu beizutragen, daß sich unsere Spezies zu der von einer Menschenrechtskultur dominierten "planetarischen Gemeinschaft" verbindet, nutzt es gar nichts, im Anschluss an Kant zu sagen: Erkennt, daß das, was euch gemeinsam ist - eure Menschlichkeit - wichtiger ist als diese belanglosen Unterschiede. Denn die Leute, die wir zu überreden versuchen, werden erwidern, daß sie nichts dergleichen erkennen. Solche Leute fühlen sich moralisch gekränkt, wenn man vorschlägt, sie sollten jemanden, mit dem sie nicht verwandt sind, wie einen Bruder behandeln, einen Nigger wie einen Weißen, einen Schwulen wie einen Normalen oder eine Gottlose wie eine Gläubige. Was sie kränkt, ist das Ansinnen, sie sollten Leute, die nach ihrer Auffassung keine Menschen sind, wie Menschen behandeln. [...] Nach Ansicht der Anhänger des Fundierungsgedankens sind diese Leute insofern benachteiligt, als es ihnen an Wahrheit und moralischem Wissen gebricht. Es wäre jedoch besser - konkreter, spezifischer und aufschlussreicher im Hinblick auf mögliche Abhilfe -, wenn man sie insofern als

benachteiligt ansähe, als es ihnen an zwei konkreteren Dingen mangelt: Geborgenheit und Mitgefühl. Unter 'Geborgenheit' verstehe ich Lebensbedingungen, die derart risikofrei sind, daß die eigene Verschiedenheit von anderen unerheblich ist für die Selbstachtung, das Selbstwertgefühl. In den Genuss dieser Bedingungen sind Amerikaner und Europäer - also diejenigen, die den Gedanken der Menschenrechtskultur ersonnen haben - bisher in weit höherem Maße gekommen als irgend jemand sonst. Unter 'Mitgefühl' verstehe ich Reaktionen derart, wie sie bei den Athenern nach dem Besuch der "Perser" des Aischylos weiter verbreitet waren als vorher und wie sie bei den weißen Amerikanern nach der Lektüre von "Onkel Toms Hütte" weiter verbreitet waren als

vorher. Es sind Reaktionen, wie sie bei uns weiter verbreitet sind, nachdem wir Fernsehprogramme über den Völkermord in Bosnien gesehen haben. Geborgenheit und Mitgefühl gehen miteinander einher, und zwar aus denselben Gründen, aus denen Frieden und wirtschaftliche Produktivität miteinander einhergehen. Je  schwieriger die Verhältnisse, je größer die Anzahl der furchterregenden Umstände, je gefährlicher die Situation, desto weniger kann man die Zeit oder die Mühe erübrigen, um darüber nachzudenken, wie es denjenigen ergehen mag, mit denen man sich nicht ohne weiteres identifiziert. Die Schule der Empfindsamkeit und des Mitgefühls funktioniert nur bei Leuten, die es sich lange genug bequem machen können, um zuzuhören.

Aufgaben:

1. Was hilft, nach Meinung Rortys, zur Beförderung der Menschenrechtskultur- und was hilft nicht?

2. Wieso kann der Appell an Menschenrechte eine moralische Zumutung sein?

3. Was hat Mitgefühl mit Geborgenheit zu tun? Erläutern Sie, welchen Zusammenhang Rorty sieht?

4. "Onkel Toms Hütte" statt Kant – wie beurteilen Sie diese Alternative?

5. Wo sehen Sie Gefahren, wenn moralisches Verhalten sich auf – durch Medien erzeugtes – Mitgefühl gründet?

 

 

M23 Kritische Fragen zur Postmoderne

1. Beruht die gegenwärtige Faszination der Postmodernen nicht nur darauf, dass sie den Zeitgeist

moderner Dienstleistungsgesellschaften und das Lebensgefühl des hedonistischen Teils deren

Bildungsbürgertums genau trifft und spiegelt, deren politische und ästhetische Präferenzen formuliert und ein illusions-, prinzipien- und orientierungsloses Dasein philosophisch legitimiert und überhöht? Stellt sie mithin nur eine willkommene Modeerscheinung ohne Anspruch auf dauerhafte Einsichten dar, eine bequeme Philosophie für "Bobos"?

2. Ist das, was die Postmoderne als soziale und ideologische Basis für ihre philosophischen Ableitungen reklamiert - multikulturelle und –morale, offene und plurale Gesellschaften, die zu keinerlei Einheit mehr finden können – letztlich nicht nur eine "neue Unübersichtlichkeit" (Habermas) die mit Hilfe ordnender Vernunft, klarer Begriffe und aufklärerischer Gesinnung sich wieder in neue, höhere Ordnung und Einheit auflösen ließe?

3. Bleibt die Forderung nach einer "Hinwendung zum Anderen", die Idee, dass erst in der Selbst-

Losigkeit das Selbst gefunden werden kann, nicht letztlich eine religiös fundierte Utopie, der die

bescheidenere Forderung nach einer "Einbeziehung des Anderen" (Habermas) in unser Denken und

Handeln, z.B. durch einen freien, auf Konsens gerichteten Diskurs, entgegen gehalten werden kann?

4. Ist das Bestreiten universalen Geltungsanspruchs von Moral, insbesondere die Kritik an euro-päischer Menschenrechtstradition nicht zum einen leichtfertig da sie als Plazet zu moralischer Unverbindlichkeit und Beliebigkeit (miss)verstanden werden kann, die schließlich jeden und alles moralisch rechtfertigt, zum anderen gefährlich in einer Zeit, in der das Selbstverständnis des Menschen durch Genforschung, Medizin und Mikroelektronik permanent in Frage gestellt wird und daher das Bedürfnis nach moralischen Gewissheiten groß ist, wie selten?

5. Hat die Ethik der Moral wirklich die Unschuld geraubt, sie mit schlangenhafter Vernünftelei aus dem Paradies der Spontaneität gelockt, in das unter noch so großer Anstrengung der Begriffe und Appelle kein Weg zurück führt – oder ist Moralität nicht doch erwerbbar, einsichtig, ein Lernprozess bei Mensch und Menschheit?

6. Kann das Florett der Vernunftkritik das Schwert der kritischen Vernunft ersetzen?

Aufgaben:

1. Welche dieser Fragen würden Sie mit 'ja', welche mit 'nein' beantworten? Begründen Sie Ihre

Zustimmung oder Ablehnung der Kritik an der Postmodernen.

2. Welchen dieser kritischen Einwände gegen die Postmoderne halten Sie für den stärksten,

welchen für den schwächsten? Begründen Sie Ihre Einschätzung.

3. Was bleibt, trotz dieser Kritik, richtig an den Behauptungen postmoderner Ethik? Diskutieren

Sie die bleibenden Verdienste postmoderner Ethik.

 

 

M24 Brainwriting zu moralischen Gefühlen

Aufgaben:
1. Tragen Sie in der ersten Linie in jede Spalte ein Wort für ein moralisches Gefühl ein.

2. Reichen Sie Ihr Arbeitsblatt dann im Uhrzeigersinn an ein Gruppenmitglied weiter.

3. Tragen Sie auf dem Arbeitsblatt, das Sie nun erhalten, in der zweiten Linie in jede Spalte weitere
    moralische Gefühle ein.

4. Die Arbeitsblätter werden nun so lange weitergegeben, bis alle Felder ausgefüllt sind.

5. Vergleichen Sie die Blätter in Ihrer Gruppe und streichen Sie doppelte Wörter.

6. Übertragen Sie die übriggebliebenen Wörter auf Ihr Gruppenblatt.

 

 

 

 

M25 Ein Alphabet moralischer Gefühle

 

Anerkennung

Anteilnahme

Bedauern

Begeisterung

Betroffenheit

Bewunderung

Billigung

Dankbarkeit

Empörung

Entrüstung

Erbitterung

Ergriffenheit

Freude

Gekränktheit

Genugtuung

Gewissensbisse

Gewissensnot

Gram

gutes Gewissen

Missbilligung

Mitgefühl

Mitleid

Pflichtgefühl

Ressentiment

Reue

Rührung

Scham

Schuldgefühl

Selbstwertgefühl

Sorge

Stolz

Trauer

Unmut

Verachtung

Verantwortungsgefühl

Verehrung

Verzweiflung

Wertschätzung

Zerknirschung

Zufriedenheit

Aufgabe:

Ordnen Sie die moralischen

Gefühle in das Modell der 'Arten

moralischer Gefühle' ein.

Falls möglich, gliedern Sie dabei

die einzelnen Gefühle nach ihrer

Intensität.

 

M26 Arten moralischer Gefühle

 

1 Cicero, De officiis, III, 37.

2 H.A. Prichard, Beruht die Moralphilosophie auf einem Irrtum? in: K. Bayertz, Hg., Warum moralisch sein?, vgl. Anm. 3, S.

49-68.

3 Kurt Bayertz, Hg, Warum moralisch sein? Paderborn 2002, (Einleitung) S. 19.

4 Tilman Moser, Gottesvergiftung, Frankfurt a. M. 1977, S. 6.

5 Friedrich Nietzsche, Der tolle Mensch (Aph. 125) in: Die fröhliche Wissenschaft, KSA 3, S. 480f.

6 John Stuart Mill, Der Utilitarismus, Stuttgart 1986, S. 66.

7 Hans Krämer, Integrative Ethik, Frankfurt a. M.

8 Vgl. Dieter Henrich, Die Deduktion des Sittengesetzes. Über die Gründe der Dunkelheit des letzten Abschnitts von Kants

'Grundlegung zur Metaphysik der Sitten', in: A. Schwan, Hg., Denken im Schatten des Nihilismus, Darmstadt 1975, S. 55-112.

9 Vgl. Hans Krämer, Integrative Ethik, Frankfurt a. M. S. 12-18.

10 Arthur Schopenhauer, Metaphysik der Sitten, München 1985, S. 222.

11 Konrad Ott, Moralbegründungen, Hamburg 2001, S. 93.

12 Harald Schmitz, was wollte Kant?, Bonn 1989, zit. nach: O. Höffe, Kants Kritik der reinen Vernunft, München 2003, S. 298.

13 Max Scheler, Grammatik der Gefühle, München 2000, S. 155.

14 J. Habermas, Diskursethik. Notizen zu einem Begründungsprogramm, in: Moralbewusstsein und kommunikatives

Handeln, Frankfurt a. M. 1992, S. 77.

15 J. Habermas, Die Einbeziehung des Anderen, Frankfurt a. M. 1996, S. 51.

16 Vgl. Ernst Tugendhat, Vorlesungen über Ethik, Frankfurt a. M. 1993, S. 161 ff.

17 Vgl. J. F. Lyotard, Das postmoderne Wissen, Wien 1999, S. 60 ff.

18 J. Habermas, Die Einbeziehung des Anderen, aaO. S. 51

19 J. Habermas, Faktizität und Geltung, Frankfurt a.M. 1992, S. 148.

20 Richard Rorty, Wahrheit und Fortschritt, Frankfurt a.M. 2000, S. 105.

21 Richard Rorty, Kontingenz, Ironie und Solidarität, Frankfurt a. M. 1989, S. 50.

22 R. Rorty, Wahrheit und Fortschritt, Frankfurt a. M. S. 242.

23 Ebd. S. 260.

24 Vgl. zum Folgenden: Z. Bauman, Postmoderne Ethik, Hamburg 1995, S. 9-30.

25 Ebd. S. 22.

26 Ebd. S. 121.

 

Download PDF

Download Word